W3C

XQuery and XPath Data Model 4.0

W3C Editor's Draft 7 February 2026

This version:
https://www.w3.org/TR/2000/REC-xpath-datamodel-40-20000101/
Latest version of XQuery and XPath Data Model 4.0:
https://www.w3.org/TR/xpath-datamodel-40/
Previous versions of XQuery and XPath Data Model 4.0:
https://www.w3.org/TR/2017/PR-xpath-datamodel-31-20170117/
https://www.w3.org/TR/2016/CR-xpath-datamodel-31-20161213/
https://www.w3.org/TR/2014/CR-xpath-datamodel-31-20141218/
Most recent version of XQuery and XPath Data Model 4:
https://www.w3.org/TR/xpath-datamodel-4/
Most recent version of XQuery and XPath Data Model:
https://www.w3.org/TR/xpath-datamodel/
Most recent Recommendation of XQuery and XPath Data Model:
https://www.w3.org/TR/2014/REC-xpath-datamodel-30-20140408/
Editor:
Michael Kay, Saxonica <http://www.saxonica.com/>

This document is also available in these non-normative formats: XML.


Abstract

This document defines the data model of [XPath 4.0], [XSL Transformations (XSLT) Version 4.0], and [XQuery 4.0: An XML Query Language], and any other specifications that reference it.

Status of this Document

This section describes the status of this document at the time of its publication. Other documents may supersede this document.

This document is a working draft developed and maintained by a W3C Community Group, the XQuery and XSLT Extensions Community Group unofficially known as QT4CG (where "QT" denotes Query and Transformation). This draft is work in progress and should not be considered either stable or complete. Standard W3C copyright and patent conditions apply.

The community group welcomes comments on the specification. Comments are best submitted as issues on the group's GitHub repository.

The community group maintains two extensive test suites, one oriented to XQuery and XPath, the other to XSLT. These can be found at qt4tests and xslt40-test respectively. New tests, or suggestions for correcting existing tests, are welcome. The test suites include extensive metadata describing the conditions for applicability of each test case as well as the expected results. They do not include any test drivers for executing the tests: each implementation is expected to provide its own test driver.

Dedication

The publications of this community group are dedicated to our co-chair, Michael Sperberg-McQueen (1954–2024).


1 Introduction

Changes in 4.0 (next)

  1. If a section of this specification has been updated since version 3.1, an overview of the changes is provided, along with links to navigate to the next or previous change.

  2. Sections with significant changes are marked with a ✭ symbol in the table of contents.

This document defines the XQuery and XPath Data Model 4.0, which is the data model of [XPath 4.0], [XSL Transformations (XSLT) Version 4.0], and [XQuery 4.0: An XML Query Language].

The XQuery and XPath Data Model 4.0 (henceforth “data model”) serves two purposes. First, it defines the information contained in the input to an XSLT or XQuery processor. Second, it defines all permissible values of expressions in the XSLT, XQuery, and XPath languages. A language is closed with respect to a data model if the value of every expression in the language is guaranteed to be in the data model. XSLT 4.0, XQuery 4.0, and XPath 4.0 are all closed with respect to the data model.

The data model describes items similar to those of the [Infoset] (henceforth “Infoset”). It is written to provide a data model suitable for XPath, XQuery and XSLT, which was not a goal of the Infoset, and this leads to a number of differences, some of which are:

As with the Infoset, the XQuery and XPath Data Model 4.0 specifies what information in the documents is accessible but does not specify the programming-language interfaces or bindings used to represent or access the data.

The data model can represent various values, including not only the input and the output of a stylesheet or query but all values of expressions used during the intermediate calculations. Examples include the input document or document repository (represented as a document node or a sequence of document nodes), the result of a path expression (represented as a sequence of nodes), the result of an arithmetic or a logical expression (represented as an atomic item), a sequence expression resulting in a sequence of items, etc.

This document provides a precise definition of the properties of nodes in the XQuery and XPath Data Model 4.0, how they are accessed, and how they relate to values in the Infoset and PSVI.

2 Terminology and Notation

This section introduces terminology and notational conventions that apply throughout the document.

In this document, material labeled as as a note or example is provided for explanatory purposes and are not normative.

2.1 Terminology

For a full glossary of terms, see C Glossary.

In this specification the phrases must, must not, should, should not, may, required, and recommended, when used in normative text and rendered in small capitals, are to be interpreted as described in [RFC 2119].

[Definition: Implementation-defined indicates an aspect that may differ between implementations, but must be specified by the implementer for each particular implementation.]

[Definition: Implementation-dependent indicates an aspect that may differ between implementations, is not specified by this or any W3C specification, and is not required to be specified by the implementer for any particular implementation.]

In all cases where this specification leaves the behavior implementation-defined or implementation-dependent, the implementation has the option of providing mechanisms that allow the user to influence the behavior.

This specification distinguishes between the data model as a general concept and specific items (documents, elements, atomic items, etc.) that are concrete examples of the data model by identifying all concrete examples as instances of the data model.

Sometimes it is necessary to distinguish the case where a particular property has no value in the data model. The canonical example of such a case is the namespace URI property of an expanded QName that is not in any namespace. For such properties, it is convenient to be able to speak of “the state of having no value”. [Definition: When a property has no value, we say that it is absent.]

Within this specification, the term URI refers to a Uniform Resource Identifier as defined in [RFC 3986] and extended in [RFC 3987] with the new name Internationalized Reference Identifier, IRI. The term URI has been retained in preference to IRI to avoid introducing new names for concepts such as “Base URI” that are defined or referenced across the whole family of XML specifications.

2.2 Notation

To explain the data model, this specification uses both prose and a defined set of accessor functions. The accessors are shown with the prefix dm:. This prefix is always shown in italics to emphasize that these functions are abstract; they exist to explain the interface between the data model and specifications that rely on the data model: they are not accessible directly from the host language.

Several prefixes are used throughout this document for notational convenience. The following bindings are assumed.

  1. xs: bound to http://www.w3.org/2001/XMLSchema

  2. xsi: bound to http://www.w3.org/2001/XMLSchema-instance

  3. fn: bound to http://www.w3.org/2005/xpath-functions

In practice, any prefix that is bound to the appropriate URI may be used.

The signature of accessor functions is shown using the same style as [Functions and Operators 4.0], described in [Functions and Operators 4.0] section 1.5 Function signatures and descriptions.

This document relies on the [Infoset] and Post-Schema-Validation Infoset (PSVI). Information items and properties are indicated by the styles information item and [infoset property], respectively.

Some aspects of type assignment rely on the ability to access properties of the schema components. Such properties are indicated by curly brackets, e.g., {component property}. Note that this does not mean a lightweight schema processor cannot be used, it only means that the application must have some mechanism to access the necessary properties.

3 Concepts

3.1 Basic Concepts

Changes in 4.0 (next | previous)

  1. Clarified the terminology concerning atomic types and type annotations.   [Issue 225 PR 232 5 November 2022]

  2. The term atomic value has been replaced by atomic item.   [Issue 1337 PR 1361 2 August 2024]

[Definition: Every instance of the data model is a sequence.]

[Definition: A sequence is an ordered collection of zero or more items.] A sequence cannot be a member of a sequence. A single item appearing on its own is modeled as a sequence containing one item. Sequences are defined in 3.2 Sequences.

[Definition: Because every value is a sequence, the term value is used synonymously with sequence.]

[Definition: An item is either a node, a function, or an atomic item.]

[Definition: An item type represents a class of items.] An item is said to be an instance of an item type (or to match the item type) if it is a member of that class. Items generally belong to more than one item type, and the membership of different item types is overlapping.

3.2 Sequences

An important characteristic of the data model is that there is no distinction between an item (a node, function, or atomic item) and a singleton sequence containing that item. An item is equivalent to a singleton sequence containing that item and vice versa.

[Definition: A singleton sequence is a sequence of length one, that is, a sequence containing exactly one item.]

A sequence may contain any mixture of nodes, functions, and atomic items. When a node is added to a sequence its identity remains the same. Consequently a node may occur in more than one sequence and a sequence may contain duplicate items.

Sequences never contain other sequences; if sequences are combined, the result is always a “flattened” sequence. In other words, appending “(d e)” to “(a b c)” produces a sequence of length 5: “(a b c d e)”. It does not produce a sequence of length 4: “(a b c (d e))”; such a nested sequence never occurs.

Note:

Sequences replace node-sets from XPath 1.0. In XPath 1.0, node-sets do not contain duplicates. In generalizing node-sets to sequences, duplicate removal is provided by functions on node sequences.

Note:

Arrays and maps are function items and therefore can also be contained within sequences.

The following constructor and accessor functions are defined for sequences; these provide a formal underpinning for user-visible functions, operators, and language constructs.

3.2.1 empty-sequence Constructor

dm:empty-sequence() as item()*

The dm:empty-sequence constructor returns a sequence containing no items.

The function is exposed in XPath as an empty sequence expression, written ().

3.2.2 sequence-concat Constructor

dm:sequence-concat($input1 as item()*, $input2 as item()*) as item()*

The dm:sequence-concat constructor returns a sequence by concatenating two supplied sequences.

The returned sequence contains the items in $input1 (retaining order), followed by the items in $input2 (also retaining order).

The function is exposed in XPath through the comma operator ,.

3.2.3 count Accessor

dm:count($input as item()*) as xs:integer

The dm:count accessor function returns the number of items in $input.

The function is exposed in XPath through the fn:count function.

3.2.4 iterate-sequence Accessor

dm:iterate-sequence( $input  as item()*,
$action  as function(item(), xs:integer) as item()*) as item()*

The dm:iterate-sequence accessor calls the supplied $action function once for each item in $input, in order, and returns the sequence concatenation of the results. The $action function is called with two arguments. The first argument is an item in $input, and the second is the 1-based ordinal position of the item within $input.

The function is exposed in XPath most directly through the function for-each, as well as for expressions in XPath, for clauses in FLWOR expressions in XQuery, and the xsl:for-each instruction in XSLT. It also underpins all other functions that manipulate sequences, such as fn:count and fn:filter.

4 Schemas and Types

4.1 Schema Information

The data model supports strongly typed languages such as [XPath 4.0] and [XQuery 4.0: An XML Query Language] that have a type system based on [Schema Part 1]. To achieve this, the data model includes (by reference) the Schema Component Model described in [Schema Part 1].

Note:

The Schema Component Model includes a number of kinds of component, such as type definitions and element and attribute declarations, and defines the properties and relationships of these components. Many of these components and properties are not used by the language specifications that rely on XDM, and where this is the case, there is no requirement for implementations to make them visible. However, this specification makes no attempt to define the minimal subset of the schema component model that is needed to support the semantics of XPath and XQuery processing.

There are two main areas where the language semantics depend on information in schema components:

  1. Expressions are evaluated with respect to a static context, which includes schema components, specifically type definitions, element declarations, and attribute declarations. The names of such components may be used in language constructs only if the components are present in the static context.

  2. Values including element and attribute nodes, and atomic items, have a property called a type annotation whose value is a type: this is a reference to a type definition in the Schema Component Model.

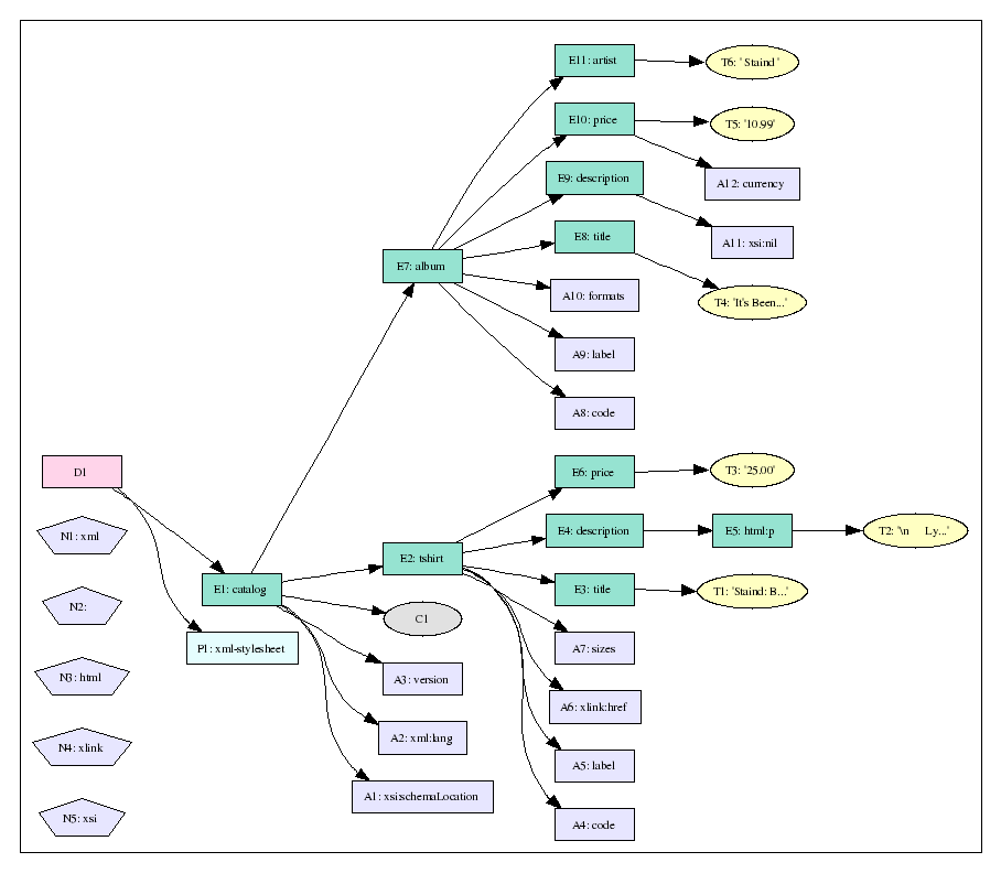
The diagram below illustrates the schema type system, in which all types are derived from xs:anyType.

  • XML Schema types (abstract)

    • anyType (built-in complex)

      • Simple types (abstract)

        • anySimpleType (built-inlist)

          • Atomic types (abstract)

          • list types (abstract)

            • ENTITIES (built-in list)

            • IDREFS (built-in list)

            • NMTOKENS (built-in list)

            • user-defined list types (user-defined)

          • union types (abstract)

            • numeric (built-in complex)

            • user-defined union types (user-defined)

            • user-defined enumeration types (user-defined)

        • complex types (complex)

          • untyped (built-in complex)

          • user-defined complex types (user-defined)

Legend:

  • Supertype

    • subtype

  • Abstract types (abstract)

  • Built-in atomic types (built-in atomic)

  • Built-in complex types (built-in complex)

  • Built-in list types (built-in list)

  • User-defined types (user-defined)

4.1.1 Types adopted from XML Schema

[Definition: A schema type corresponds to a type definition component as defined in XSD.] Schema types are either complex types or simple types; simple types are either atomic types, list types, or union types.

The data model adopts the following schema types:

  • The 19 primitive atomic types defined in 3.2 Primitive datatypesXS2 of [Schema Part 2].

  • Three built-in list types: xs:NMTOKENS, xs:IDREFS, and xs:ENTITIES.

  • The following types, which were originally defined in [XDM 3.0] and were subsequently adopted by [Schema 1.1 Part 2]: xs:anyAtomicType, xs:dayTimeDuration, xs:yearMonthDuration.

  • In the case of a processor that supports [Schema 1.1 Part 2], the new union type xs:error (a type with no instances) and the new derived type xs:dateTimeStamp.

  • The following types, which use the xs: namespace and are defined here in the data model but not in XML Schema: xs:untypedAtomic, and xs:numeric, a union type whose members are xs:double, xs:float and xs:decimal.

Schema types fulfill a role different from item types. Schema types other than atomic types arise in the data model only as type annotations on element and attribute nodes. Nodes are not instances of schema types in the sense of the XPath instance of operator; but an element or attribute node may be an instance of the item type element(*, S) or attribute(*, S) where S is a schema type. The node matches this item type if its type annotation is S, or a type derived from S, which will be the case if the node has been validated against type S in the course of schema validation.

Schema types and item types form overlapping categories:

  • Atomic types belong to both categories.

  • Node types and function types are item types, but they are not schema types.

  • Complex types, list types, and union types are schema types, but they are not item types.

4.1.2 Schema Consistency

[Definition: Following the terminology of [Schema Part 1], a schema is defined as set of schema components. Schema components include, for example, element declarations and type definitions.]

Note:

This contrasts with a schema document, which is an XML document containing an xs:schema element and other XML elements such as xs:element and xs:complexType. In popular usage, the term schema is often used inaccurately to refer to a schema document. A schema generally consists of the result of processing a set of schema documents linked using xs:include and xs:import declarations; it may also include built-in schema components that are known intrinsically to a processor, or schema components that are constructed programmatically.

It is possible for an application to use more than one schema. For example, a transformation may accept as input a source document validated against a schema X, and produce as output a result document validated against a different schema Y; the stylesheet or query might import a schema that is the union of X and Y. Different modules of a query, or different packages within a stylesheet, may import different schemas. When this happens, there is a requirement that the different schemas must be compatible with each other. This requirement is expanded in the following paragraphs.

[Definition: Two schemas X and Y are compatible if the union of X and Y is a valid schema.] This essentially means that there must be no schema components in X and Y that have the same name but different definitions.

An implication of this rule is that when one schema document uses xs:redefines or xs:override to modify the definitions found in another schema document, the resulting schemas will generally be incompatible.

The rule means that when a type T appears in both X and Y, the properties of the schema component corresponding to T, and the properties of all the schema components that it refers to, transitively, will be the same.

This will always be true (in the absence of xs:redefines and xs:override) if both schemas derive their definition of T from the same schema document. It may also be true if the definitions of T derive from different schema documents, but in this case processors may treat the definitions as incompatible without further analysis.

It will not always be the case that validating an element node N against type T using schema X has the same outcome as validating the same element node N against type T using schema Y. Cases where the outcome may be different include the following:

  • The content model of T includes an element particle E whose corresponding element declaration has different substitution group members in X and Y.

  • Schema X includes a type U that extends T, and U is not present in Y; element N has the attribute xsi:type="U", which references this extended type definition.

  • The content model of T includes a wildcard particle that specifies processContents="lax" or processContents="strict"; element N has a child C that is matched against this wildcard; a declaration for C is present in X but not in Y.

  • The content model of T (in XSD 1.1) includes a wildcard particle that specifies notQName="##defined; element N has a child C that is matched against this wildcard; a declaration for C is present in X but not in Y.

It is essential that nodes validated against one schema can be passed to a stylesheet or query that is using a different but compatible schema. This is necessary, for example, to ensure that the validated output of one stylesheet can form the validated input of another. The definitions for schema-based item types such as element(*, T) and schema-element(E) therefore allow for the possibility that the node being tested against the item type was validated using a different but compatible schema, and by implication, that revalidation using the local schema might not succeed.

Note:

It is potentially useful to prevent differences arising between different schemas that share schema components by:

  • Disallowing extensions to element declarations and types by using attributes such as blockDefault="#all"

  • Avoiding use of wildcards whose effect depends on the presence of unrelated schema components, for example processContents="lax" and processContents="strict".

Note:

This makes it the responsibility of the processor to ensure that the schema components used in the static context of a query or expression during static analysis are compatible with the schema components used to validate documents during query or expression evaluation. This specification does not say how this should be achieved.

It is also a constraint that the schema information available to the processor must contain at least the components and properties needed to correctly implement the semantics of the XPath and XQuery language. For example, this means that given an element node with a particular type annotation T, and a function that expects an argument of type element(*, S), there must be sufficient information available to the processor to establish whether or not T is derived from S. As with other consistency constraints described in this data model, it is a precondition that these constraints are satisfied; the specifications do not speculate on what happens if they are not.

4.1.3 Representation of Types

The data model uses expanded QNames to represent the names of schema types, which include the built-in types defined by [Schema Part 2] and the five additional types defined by this specification, and may include other user- or implementation-defined types.

For XML Schema types, the namespace name of the expanded QName is the {target namespace} property of the type definition, and its local name is the {name} property of the type definition.

The data model relies on the fact that an expanded QName uniquely identifies every named type. Although it is possible for different schemas to define different types with the same expanded QName, at most one of them can be used in any given validation episode. The data model cannot support environments where different types with the same expanded QName are available.

The scope over which the names of anonymous types must be meaningful and distinct depends on the processing context. It is the responsibility of the host language to define the size and scope of the processing context.

Note:

The type annotation of a schema-validated node, or of an atomic item extracted by atomizing a schema-validated node, may be an anonymous type. Queries and expressions cannot refer explicitly to anonymous types, but it is always possible to test whether such an item matches a named type from which the anonymous type is derived.

4.1.4 Predefined Types

Changes in 4.0 (next | previous)

  1. An ordering is now defined for all instances of xs:duration.  [Issue 2216 ]

The three atomic types xs:anyAtomicType, xs:dayTimeDuration, and xs:yearMonthDuration were first introduced in the 2.0 version of this specification, and were subsequently adopted by XSD 1.1. These types are always present in the XDM data model, with the definitions as given in XSD 1.1, whether or not the processor actually supports XSD 1.1.

Note:

The types xs:dayTimeDuration, and xs:yearMonthDuration have a special status in these specifications because many arithmetic operations are available in XPath only on these subtypes of xs:duration, not on the primitive type xs:duration itself.

In 4.0, however, ordering is defined over all instances of xs:duration, not only over these subtypes.

The datatype xs:anyAtomicType is an atomic type that includes all atomic items (and no values that are not atomic). Its base type is xs:anySimpleType, from which all simple types, including atomic, list, and union types are derived. All primitive atomic types, such as xs:decimal and xs:string, have xs:anyAtomicType as their base type.

No type may be derived from xs:anyAtomicType by restriction, union, or list.

The types xs:untyped and xs:untypedAtomic, although they have names in the XSD namespace, are defined in this XDM specification, and not in XSD.

The type xs:untypedAtomic denotes untyped atomic data, such as text that has not been assigned a more specific type. It is classified as an atomic type. An attribute that has not been validated (or that has been validated in skip mode) is represented in the data model by an attribute node with the type annotation xs:untypedAtomic. No predefined types are derived from xs:untypedAtomic and no such derivations are allowed.

The datatype xs:untyped is used as the type annotation of an element node that has not been validated, or that has been validated in skip mode. It is a classified as a complex type. The properties of xs:untyped are the same as the properties of xs:anyType except for the base type and name. The base type of xs:untyped is xs:anyType. No predefined types are derived from xs:untyped and no such derivations are allowed.

4.1.5 XML and XSD Versions

Changes in 4.0 (next | previous)

  1. Relaxed the rules regarding use of non-XML characters in instances of xs:string.   [Issue 414 PR 546 25 July 2023]

Some of the types defined in XML Schema have differing definitions in XSD 1.0 and XSD 1.1; furthermore, some types are defined by reference to other specifications, including XML and XML Namespaces, and these too may vary from one version of the specification to the next.

As a general policy, implementations of data types should support the latest definitive version of any referenced specification, even if that is published after the date of this specification.

This means, for example, that the xs:string data type should support the set of characters defined by Unicode. Similarly, the xs:anyURI data type should support the definition used in XSD 1.1 (which allows any sequence of characters), and the xs:NCName data type should support the definition based on the syntax of a name as defined in both XML 1.1 Second Edition and XML 1.0 Fifth Edition (which provide the same definition).

In practice interoperability problems can arise both because specifications are not always in synchronization with each other (for example, XSD 1.0 contains references to dated versions of XML 1.0 other than the latest version), and also because implementations may use third-party components (such as XML parsers, serializers, and schema validators) that were built against different versions of the base specifications. For these reasons, use of the latest version of referenced specifications is generally recommended but not required. It is implementation-dependent how a processor handles any such conflicts.

[Definition: A string is a sequence of zero or more characters.]

[Definition: A character is any Unicode character.] Implementations may restrict characters to those Unicode characters allowed by the Char production in [XML]. Unpaired surrogates are always forbidden.

[Definition: A codepoint is a non-negative integer assigned to a character by the Unicode consortium, or reserved for future assignment to a character.]

The definitions of string and character in the data model allow an implementation to accept input that cannot occur in a well-formed XML document. For example, an implementation might allow the unparsed-text() function to return the content of a text file that includes the control character U+0007 (BEL) or might not restrict what codepoints-to-string() can return.

An implementation that allows a broader repertoire of characters to be consumed by the processor, must ensure that

  1. Any characters serialized with the XML or XHTML output methods satisfy the well-formedness criteria of the selected version of XML.

  2. Any schema validation carried out using an XML Schema 1.0 or 1.1 schema rejects any nodes or atomic items containing characters that do not satisfy the constraints of the selected version of XML.

Note:

The lexical space of type xs:duration is defined in XSD 1.1 part 2 (§3.3.6.2) in two different ways: with a BNF grammar starting with the production durationLexicalRep, and with a regular expression. The two definitions are inconsistent: the BNF allows a decimal point at the start or end of the seconds component, while the regular expression requires any decimal point to be preceded and followed by a digit. For the purposes of this specification, the regular expression is considered to be correct, and the BNF incorrect; this makes the representation identical to that in XSD 1.0, and is compatible with ISO 8601.

4.2 Type System

Every value manipulated by XPath, XQuery, or XSLT is a sequence comprising zero or more items.

[Definition: A sequence type constrains the set of permitted sequences, by defining the permitted item types and the permitted number of items in the sequence (exactly zero, exactly one, zero-or-more, one-or-more, zero-or-one).]

Every item is an instance of one or more item types:

  • All items are instances of the type item(). There are three kinds of item: atomic items, generic nodes (GNodes), and function items.

  • Every atomic item is an instance of a specific atomic type determined by its type annotation; it is also an instance of every type from which that type is derived by restriction (directly or indirectly), and of every union type that includes that type as a member type.

  • A generic node (GNode) is either an XNode (for "XML node"), or a JNode (for "JSON node"). For continuity reasons, throughout these specifications the term node, when used without qualification, means an XNode; furthermore the item type node() refers exclusively to an XNode. The term XNode is used only when there is a need to distinguish clearly from JNodes.

    XNodes represent the constructs found in an XML document. Every node (that is, every XNode) is an instance of the type node(), and more specifically it is an instance of one of seven node kinds: document(), element(*), attribute(*), text(), comment(), processing-instruction(), or namespace(). Nodes may also be instances of more specific types characterized by the node name and type annotation.

    JNodes are newly introduced in 4.0 for the purpose of navigating trees of maps and arrays, typically derived by parsing JSON. A JNode wraps a value (which may be any sequence).

  • Every function item is an instance of the generic type function(*), and also of a specific function type defining the types of the function's parameters and the type of the result.

    A map item, as well as being a function, is also an instance of the generic map type map(*), of more specific map types map(K, V) defining the types of the keys and values, and perhaps of one or more record types that associate a type with specific key values.

    An array item, as well as being a function, is also an instance of the generic array type array(*), and also of more specific array types array(M) defining the type of the array's members.

This section describes how item types relate to each other.

The diagrams below show how nodes, functions, primitive simple types, and user defined types fit together into a type system. In the diagrams, connecting lines represent relationships between derived types and the types from which they are derived; the latter are always higher and to the left of the latter.

The xs:IDREFS, xs:NMTOKENS, xs:ENTITIES types, and xs:numeric, and both the user-defined list types and user-defined union types are special types in that these types are lists or unions rather than types derived by extension or restriction.

The first diagram illustrates the relationship of various item types. Item types in the data model form a directed graph, rather than a hierarchy or lattice: in the relationship defined by the derived-from(A, B) function, some types are derived from more than one other type. Examples include functions (function(xs:string) as xs:int is substitutable for function(xs:NCName) as xs:int and also for function(xs:string) as xs:decimal), and union types (A is substitutable for the union type (A | B) and also for the union type (A | C)). In XDM, item types include node types, function types, and built-in atomic types. The list, which shows only hierarchic relationships, is therefore a simplification of the full model.

  • item (abstract)

    • anyAtomicType (built-in atomic)

    • GNode (node)

      • XNode (node)

        • attribute (node)

          • user-defined attribute types (user-defined)

        • document (node)

          • user-defined document types (user-defined)

        • element (node)

          • user-defined element types (user-defined)

        • text (node)

        • comment (node)

        • processing-instruction (node)

        • namespace (node)

      • JNode (node)

    • function (function item)

      • user-defined function item types (user-defined)

      • array (function item)

        • user-defined array types (user-defined)

      • map (function item)

        • user-defined map types (user-defined)

        • user-defined record types (user-defined)

Legend:

  • Supertype

    • subtype

  • Abstract types (abstract)

  • Built-in atomic types (built-in atomic)

  • Node types (node)

  • Function item types (function item)

  • User-defined types (user-defined)

The XPath Data Model is the abstraction over which XPath expressions are evaluated. Historically, all of the items in the data model could be derived directly (nodes) or indirectly (typed values, sequences) from an XML document. However, as the XPath expression language has matured, new features have been added which require additional types of items to appear in the data model. These items have no direct XML serialization, but they are nevertheless part of the data model.

The next diagram shows all of the atomic types, including the primitive simple types and the built-in types derived from the primitive simple types. This includes all the built-in datatypes defined in [Schema Part 2]. Atomic types act both as item types (meaning they can be used to declare the types of variables and function arguments), and as schema types (meaning they can be used as type annotations on nodes).

  • anyAtomicType

    • anyURI

    • base64Binary

    • boolean

    • date

    • dateTime

      • dateTimeStamp

    • decimal

      • integer

        • long

          • int

            • short

              • byte

        • nonNegativeInteger

          • positiveInteger

          • unsignedLong

            • unsignedInt

              • unsignedShort

                • unsignedByte

        • nonPositiveInteger

          • negativeInteger

    • double

    • duration

      • dayTimeDuration

      • yearMonthDuration

    • float

    • gDay

    • gMonth

    • gMonthDay

    • gYear

    • gYearMonth

    • hexBinary

    • NOTATION

    • QName

    • string

      • normalizedString

        • token

          • NMTOKEN

          • Name

            • NCName

              • ENTITY

              • ID

              • IDREF

          • language

    • time

    • untypedAtomic

Legend:

  • Supertype

    • subtype

  • Built-in atomic types

For further detail regarding atomic items see 5 Atomic Items.

5 Atomic Items

Changes in 4.0 (next | previous)

  1. The term atomic value has been replaced by atomic item.   [Issue 1337 PR 1361 2 August 2024]

[Definition: An atomic item is a pair (T, D) where T (the type annotation) is an atomic type, and D (the datum) is a point in the value space of T.]

[Definition: The datum of an atomic item is a point in the value space of its type, which is also a point in the value space of the primitive type from which that type is derived.] There are 20 primitive atomic types (19 defined in XSD, plus xs:untypedAtomic), and these have non-overlapping value spaces, so each datum belongs to exactly one primitive atomic type.

Note:

The term value space is defined in [Schema 1.1 Part 2] as a set of values. The term datum is used here in preference to value, because value has a different meaning in this data model.

[Definition: An atomic type is either a primitive simple type with variety atomic, or a type derived by restriction from another atomic type.] (Types derived by list or union are not atomic.)

Note:

Atomic types include the 19 primitive atomic types defined in XSD (such as xs:string, xs:boolean, and xs:decimal), the built-in non-primitive types defined in XSD (such as xs:integer, and xs:NCName, and xs:dayTimeDuration), atomic types derived from these in a user-defined schema, and the special type xs:untypedAtomic.

[Definition: The primitive simple types are the types defined in 4.1.1 Types adopted from XML Schema.]

[Definition: The term type annotation has two slightly different meanings. For an atomic item, the type annotation of the value is the most specific atomic type that it is an instance of (it is also an instance of every type from which that type is derived). For an element or attribute node, the type annotation is the schema type (a simple or complex type) against which the node has been validated, defaulting to xs:untypedAtomic for unvalidated attribute nodes, and xs:untyped for unvalidated element nodes.]

Named types are identified in the data model by an expanded QName. A schema may also contain anonymous types, and these may be used as type annotations on nodes and atomic items; anonymous types, however, cannot be referenced explicitly in programs.

[Definition: An expanded QName is a triple consisting of a possibly absent prefix, a possibly absent namespace URI, and a local name.] See 5.4 QNames and NOTATIONS.

5.1 String Values

An atomic item can be constructed from a lexical representation. Given a string and an atomic type, the atomic item is constructed in such a way as to be consistent with schema validation. If the string does not represent a valid value of the type, an error is raised. When xs:untypedAtomic is specified as the type, no validation takes place. The details of the construction are described in [Functions and Operators 4.0] section 22 Constructor functions and the related [Functions and Operators 4.0] section 23 Casting section of [Functions and Operators 4.0].

A string value can be constructed from an atomic item. Such a value is constructed by converting the atomic item to its string representation as described in [Functions and Operators 4.0] section 23 Casting.

5.2 Negative Zero

The xs:float and xs:double data types in the data model have the same value space as in XML Schema 1.1 ([Schema 1.1 Part 2]). Specifically they include both negative and positive zero, and in this respect they differ from XML Schema 1.0.

To accommodate this difference, when converting from an xs:string to an xs:float or xs:double, it is implementation-defined whether the lexical value “-0” (and similar forms such as “-0.0”) convert to negative zero or to positive zero in the value space.

5.3 Dates and Times

The date and time types require special attention. This section applies to implementations that store the typed value of xs:dateTime, xs:date, xs:time, xs:gYearMonth, xs:gYear, xs:gMonthDay, xs:gMonth, xs:gDay, and types that are derived from them. These are known collectively as the date/time types in this specification.

The values of the date/time types are represented in the data model using seven components:

year

An xs:integer.

month

An xs:integer between 1 and 12, inclusive.

day

An xs:integer between 1 and 31, inclusive, possibly restricted further depending on the values of month and year.

hour

An xs:integer between 0 and 23, inclusive.

minute

An xs:integer between 0 and 59, inclusive.

second

An xs:decimal greater than or equal to zero and less than 60. Leap seconds are not supported.

timezone

An xs:dayTimeDuration between -PT14H00M and PT14H00M, inclusive. All timezone values must be an integral number of minutes.

Components that are intrinsic to the datatype (for example, day, month, and year in a xs:date) are required; components that can never be part of a datatype (for example, years in a xs:time) must be missing. Missing components are represented by the empty sequence. When a component is present, it contains the “local value” that has not been normalized in any way. The timezone component is optional for all the date/time datatypes.

Thus, the lexical xs:dateTime representation “2003-01-02T11:30:00-05:00” is stored as “{2003, 1, 2, 11, 30, 0.0, -PT05H00M}”. The value of the lexical representation “2003-01-16T16:30:00” is stored as “{2003, 1, 16, 16, 30, 0, ()}” because it has no timezone. The value of the lexical xs:gDay representation “---30+10:30” is stored as “{(), (), 30, (), (), (), PT10H30M}”.

The lexical form “24:00:00” is normalized in the component model. As a xs:time, it is stored as “{(), (), (), 0, 0, 0.0, ()}” and the xs:dateTime representation “1999-12-31T24:00:00” is stored as “{2000, 1, 1, 0, 0, 0.0, ()}”.

Note:

Implementations are permitted to store date/time values in any representation that is convenient for them, provided that the individual properties can be accessed and modified.

5.4 QNames and NOTATIONS

The QName and NOTATION data types require special attention. The following sections apply to xs:QName, xs:NOTATION, and types derived from them. These types are referred to collectively as “qualified names”.

As defined in XML Schema, the lexical space for qualified names includes a local name and an optional namespace prefix. The value space for qualified names contains a local name and an optional namespace URI. Therefore, it is not possible to derive a lexical value from the typed value, or vice versa, without access to some context that defines the namespace bindings.

When qualified names exist as values of nodes in a well-formed document, it is always possible to determine such a namespace context. However, the data model also allows qualified names to exist as freestanding atomic items, or as the name or value of a parentless attribute node, and in these cases no namespace context is available.

In this Data Model, therefore, the value space for qualified names contains a local-name, an optional namespace URI, and an optional prefix. The prefix is used only when producing a lexical representation of the value, that is, when casting the value to a string. The prefix plays no part in other operations involving qualified names: in particular, two qualified names are equal if their local names and namespace URIs match, regardless whether they have the same prefix.

The following consistency constraints apply:

  • If the namespace URI of a qualified name is absent, then the prefix must also be absent.

  • For every element node whose name has a prefix, the prefix must be one that has a binding to the namespace URI of the element name in the namespaces property of the element.

  • For every element node whose name has no prefix, the element must have a binding for the empty prefix to the namespace URI of the element name, or must have no binding for the empty prefix in the case where the name of the element has no namespace URI.

  • For every attribute node whose name has a prefix, the attribute node must either be parentless, or the prefix must be one that has a binding to the namespace URI of the attribute name in the namespaces property of the parent element.

  • For every qualified name that contains a prefix and that is included in the typed value of an element node, or of an attribute node that has an element node as its parent, the prefix must be one that is bound to the namespace URI of the qualified name in the namespaces property of that element.

  • For every qualified name that contains a namespace URI and no prefix, and that is included in the typed value of an element node, or of an attribute node that has an element node as its parent, that element node must have a binding for the empty prefix to that namespace URI in its namespace property.

  • For every qualified name that contains neither a namespace URI nor a prefix, and that is included in the typed value of an element node, or of an attribute node that has an element node as its parent, that node must not have a binding for the empty prefix.

  • No qualified name that contains a prefix may be included in the typed value of an attribute node that has no parent.

5.5 Comparing Atomic Items

Changes in 4.0 (next | previous)

  1. Atomic types are categorized into type families to make it clear which values are comparable. All atomic types now define an ordering.  [Issue 2216 ]

[Definition: For the purpose of comparing atomic items, the primitive atomic types are divided into a number of type families: atomic items belonging to types in the same family are mutually comparable, items belonging to different type families are not.]

The type families are as follows:

  • The string-like types: xs:string, xs:anyURI, and xs:untypedAtomic.

  • The numeric types: xs:decimal, xs:double, and xs:float.

  • The binary types: xs:hexBinary and xs:base64Binary.

  • Each of the remaining primitive atomic types is in a family of its own:

    • xs:boolean

    • xs:duration

    • xs:dateTime

    • xs:date

    • xs:time

    • xs:gYear

    • xs:gYearMonth

    • xs:gMonth

    • xs:gMonthDay

    • xs:gDay

    • xs:QName

    • xs:NOTATION

There are two fundamental relations among the atomic items in each type family:

  • A context-free, transitive, and error-free equality relation defined by the fn:atomic-equal function. This is used primarily for the comparison of atomic items used as keys in a map.

  • A context-sensitive, transitive, and error-free ordering relation defined by the fn:compare function.

These two primitives form the foundation for all other functions and operators that compare atomic items: for example the comparison operators such as = and <, eq and lt, and higher-level operations such as sorting, merging, and grouping. In some cases, however, the semantics are modified for special cases such as the handling of NaN or negative zero. Some higher-level operations allow atomic items to be compared across type families (in which case atomic items from different type families are always treated as not equal.)

An overview of atomic comparison operations can be found in [XPath 4.0] section G Atomic Comparisons: An Overview (Non-Normative).

Note:

Unlike previous versions of these specifications, 4.0 defines an ordering between any two xs:duration values. A duration is defined to consist of an integer number of months plus a decimal number of seconds, and the ordering relation takes the number of the months as the primary key and the number of seconds as the secondary key. This gives sensible results in cases where the number of seconds in the duration is less than the number of seconds in the shortest month; in other cases, such as when comparing the durations P1M (one month) and P1000D (one thousand days), the results are well defined and well behaved (for example, the relation is transitive and symmetric), but the answer may make little sense in terms of the real-world calendar.

Restrictions on arithmetic with durations remain in 4.0: it is not permitted, for example, to subtract one day (P1D) from a duration of one month (P1M).

Note:

The way in which numeric values of different types are compared has changed in version 4.0. Except for the special values NaN, INF, and -INF, numeric values are now compared according to their exact mathematical magnitude: this means, for example, that xs:double("1.1") and xs:decimal("1.1") no longer compare equal, because the exact mathematical magnitude of the number written as xs:double("1.1") is actually 1.100000000000000088817841970012523233890533447265625.

6 Generic Nodes (GNodes)

Changes in 4.0 (next | previous)

  1. JNodes are introduced to represent nodes in a JSON tree. The term XNode is introduced when we need to distinguish XML nodes from JSON nodes; and the term GNode (for generic node) is used as a collective term for XNodes and JNodes.   [Issue 2025 PR 2031 11 June 2025]

[Definition: The term generic node or GNode is a collective term for XNodes (more commonly called simply nodes) representing the parts of an XML document, and JNodes, often used to represent the parts of a JSON document.]

An XNode, more commonly referred to simply as a node, represents a construct found in an XML document. There are seven kinds: document nodes, element nodes, attribute nodes, text nodes, comment nodes, processing instruction nodes, and namespace nodes.

A JNode represents an encapsulation of a value in a tree of maps and arrays, such as might be obtained by parsing a JSON document. XDM maps and arrays, however, are more general than those found in JSON.

Both kinds of GNode (XNodes and JNodes) form part of a tree structure. Each GNode, other than the root of a tree, has a single parent GNode and zero or more child GNodes. GNodes have unique identity, and the GNodes within a tree have an ordering called document order.

[Definition: The term root GNode refers to the topmost GNode of a tree, that is, a GNode with no parent.] Every tree has exactly one root GNode and every other node can be reached from exactly one root node.

Note:

In the XPath 1.0 datamodel only document nodes could be parentless, so the term root node was synonymous with document node. The term has now been generalized.

Note:

Generally, the term tree is used to refer to a complete tree rooted at a parentless node. On occasions, which should be clear from the context, the same term is used to refer to a subtree, that is, a tree forming part of a larger tree.

[Definition: A tree that is rooted at a parentless XNode is referred to as an XTree.] All the nodes in an XTree are XNodes.

Note:

The term tree is often used without qualification to refer to an XTree, when the context makes this clear.

[Definition: A tree that is rooted at a parentless JNode is referred to as a JTree.] All the nodes in a JTree are JNodes.

Note:

A JNode encapsulates an arbitrary value, which may contain any items including XNodes. These XNodes are not regarded as part of the JTree.

6.1 Node Identity

Each GNode has a unique identity.

The identity of a GNode is distinct from its value or other intrinsic properties; nodes may be distinct even when they have the same values for all intrinsic properties other than their identity.

Note:

The identity of atomic items, by contrast, is determined solely by their intrinsic properties. No two distinct integers, for example, have the same value; every instance of the value “5” as an integer is identical to every other instance of the value “5” as an integer.

Note:

The concept of node identity should not be confused with the idea that the string value of an element or attribute node can act as a unique identifier for its parent element within the containing document, typically because it has been validated against a schema or DTD that declares it as an ID. Such an element or attribute node will have its dm:is-id property set to true.

6.2 Document Order

[Definition: A document order is defined among all the GNodes accessible during a given query or transformation. Document order is a total ordering, although the relative order of some GNodes is implementation-dependent. Informally, document order is the order in which GNodes appear when serialized.] [Definition: Document order is stable, which means that the relative order of two GNodes will not change during the processing of a given query or transformation, even if this order is implementation-dependent.]

Within an XTree, document order satisfies the following constraints:

  1. The root XNode precedes any other XNode.

  2. Every XNode precedes all of its children (and therefore precedes all of its descendants).

  3. Namespace nodes associated with an element node E occur after E and before any attributes or children of E. The relative order of these namespace nodes is stable but implementation-dependent.

    Note:

    Every element node has at least one associated namespace node, that for the XML namespace.

  4. Attribute nodes associated with an element node E occur after the namespace nodes of E, and before any children of E.The relative order of attribute nodes is stable but implementation-dependent.

  5. The relative order of siblings is the order in which they occur in the children property of their parent node.

  6. If P and Q are both children of an element node E, and if P precedes Q, then the children (and therefore the descendants) of P precede Q.

Similarly, within a JTree, document order satisfies the following constraints:

  1. The root JNode precedes any other JNode.

  2. Every JNode occurs before all of its children (and therefore, before all of its descendants).

  3. The relative order of siblings is the order in which they occur in the j-children property of their parent JNode.

  4. If P and Q are both children of a JNode node J, and if P precedes Q, then the children (and therefore the descendants) of P precede Q.

The relative order of GNodes in distinct trees is stable but implementation-dependent, subject to the following constraint: If any GNode in a given GTree T1 precedes any node in a different tree T2, then all GNodes in T1 are before all GNodes in T2.

7 XML Documents and Nodes

7.1 XML Nodes

[Definition: An XNode is an item that represents one of the seven kinds of construct found in an XML document: elements, attributes, text nodes, comment nodes, processing instructions, namespaces, and the document node itself.]

[Definition: For continuity, and because the term is used in many other specifications, the term node is used as a synonym for XNode in cases where the meaning is clear from the context.]

XNodes are used to represent the structure of an XML document in the form of a tree.

Every node is one of the seven kinds of nodes defined in 7.5 Node Kinds. Nodes form a tree. Each node has at most one parent (reachable via the dm:parent accessor) and zero or more descendant nodes that are reachable directly or indirectly via the dm:children, dm:attributes, and dm:namespace-nodes accessors.

Note:

The term root node means any node that has no parent. It may be any kind of node. In the XPath 1.0 datamodel only document nodes could be parentless, so the term root node always meant a document node.

Note:

Generally, the term tree is used to refer to a complete tree rooted at a parentless node. On occasions, which should be clear from the context, the same term is used to refer to a subtree, that is, a tree forming part of a larger tree.

[Definition: An XTree whose root node is a document node is referred to as a document.]

[Definition: An XTree whose root node is not a document node is referred to as a fragment.]

7.2 Namespace Names

The specifications [Namespaces in XML] and [Namespaces in XML 1.1] introduce the concept of a namespace name. In [Namespaces in XML] a namespace name is required to be a URI; in [Namespaces in XML 1.1] it is required to be an IRI; but both specifications explicitly do not require a processor to check that namespace names appearing in an instance document are in fact valid URIs or IRIs.

[Definition: This specification uses the term Namespace URI to refer to a namespace name, whether or not it is a valid URI or IRI]. Following the lead of [Namespaces in XML] and [Namespaces in XML 1.1], processors implementing this data model may raise an error if a namespace name is not a valid URI or IRI (depending on whether they support [Namespaces in XML] or [Namespaces in XML 1.1]), but they are not required to make any checks. Note that the use of a relative reference as a namespace name is deprecated and is defined to be meaningless, but it is not an error. Namespace names, whatever form they take, are treated as character strings and compared for equality using codepoint-by-codepoint comparison, subject only to whitespace normalization if they appear in a context (for example, within an attribute value) where this is appropriate.

In some interfaces, namespace names are held as values of type xs:anyURI. For example, the namespace part of an expanded QName is defined to be a value of type xs:anyURI. In [Schema Part 2], the type xs:anyURI imposes some restrictions on the value space, but there is latitude for implementers to decide exactly what these restrictions are. In [Schema 1.1 Part 2] there are no restrictions on the form of an xs:anyURI value, so any sequence of characters is acceptable within the value space. In this and related specifications, the use of the type xs:anyURI to hold a namespace name does not imply any restrictions on the value space beyond those described in this section: implementations may reject character strings that are not valid URIs or IRIs, but they are not required to do so.

7.3 Base URI

Section 7.6.2 base-uri Accessor defines an accessor dm:base-uri representing the Base URI property of a node.

Note:

The Base URI property of a document node that derives from parsing an XML document at some location typically indicates the location from which the document was retrieved. For a document node constructed by a query or stylesheet, it is generally derived from the base URI of the query or stylesheet.

The base URI property of element nodes may vary from that of the containing document node. The most common reasons for this are (a) that parts of the document may derive from parsing of XML external entities at different locations, and (b) the Base URI property may be explicitly set using an xml:base attribute.

The Base URI property of a document or element node may be absent, indicating that no value for the property is known. This can happen, for example, when a document is constructed by parsing a stream of characters or octets that is not associated with any known location.

In an ideal world, the value of the Base URI property will conform with the [XML Base] Recommendation. It is possible, however, that the algorithm defined in [XML Base] for computing a base URI fails to deliver a valid URI. This can arise for various reasons: many software products that construct representations of XML documents are liberal in what they accept; some even pre-date the [XML Base] Recommendation. The [Infoset] Recommendation itself acknowledges the concept of “synthetic infosets” that do not adhere to all defined constraints. Pragmatically, this specification therefore acknowledges the possibility of a third state: the base URI of a document or element node is either a valid URI, or it is absent, or it may be invalid. The accessor dm:base-uri when applied to a node may therefore deliver either a URI, or the special value absent, or it may raise an error indicating that the value is invalid. If the Base URI property of a node is invalid, then operations that depend on the Base URI (the most obvious example being the fn:base-uri function) may raise a dynamic error.

7.4 Document Construction

This section describes the constraints on documents (that is, trees of nodes).

The data model supports well-formed XML documents conforming to [Namespaces in XML] or [Namespaces in XML 1.1]. Documents that are not well-formed are, by definition, not XML. XML documents that do not conform to [Namespaces in XML] or [Namespaces in XML 1.1] are not supported (nor are they supported by [Infoset]).

In other words, the data model supports the following classes of XML documents:

This document describes how to construct a document (a tree of nodes) from an infoset ([Infoset]) or a Post Schema Validation Infoset (PSVI), the augmented infoset produced by an XML Schema validation episode.

A document can also be constructed directly through application APIs, or from non-XML sources such as relational tables in a database. Data model construction from sources other than an Infoset or PSVI is implementation-defined. Regardless of how an instance of the data model is constructed, every node and atomic item in the data model must have a typed value that is consistent with its type.

The data model supports some kinds of values that are not supported by [Infoset]. Examples of these are document fragments and sequences of document nodes. The data model also supports values that are not nodes. Examples of these are sequences of atomic items, or sequences mixing nodes and atomic items. These are necessary to be able to represent the results of intermediate expressions in the data model during expression processing.

7.4.1 Direct Construction

Although this document describes construction of an instance of the data model in terms of infoset properties, an infoset is not a necessary precondition for building an instance of the data model.

There are no constraints on how an instance of the data model may be constructed directly, save that the resulting instance must satisfy all of the constraints described in this document.

7.4.2 Construction from an Infoset

An instance of the data model can be constructed from an infoset that satisfies the following general constraints:

  • All general and external parsed entities must be fully expanded. The Infoset must not contain any unexpanded entity reference information items.

  • The infoset must provide all of the properties identified as “required” in this document. The properties identified as “optional” may be used, if they are present. All other properties are ignored.

An instance of the data model constructed from an information set must be consistent with the description provided for each node kind.

Furthermore, construction of an instance of the data model from an Infoset is guaranteed to be well-defined only for those Infosets that could have been derived from a conforming XML document.

7.4.3 Construction from a PSVI

An instance of the data model can be constructed from a PSVI, whose element and attribute information items have been strictly assessed, laxly assessed, or have not been assessed. Constructing an instance of the data model from a PSVI must be consistent with the description provided in this section and with the description provided for each node kind.

Data model construction requires that the PSVI provide unique names for all anonymous schema types.

Note:

[Schema Part 1] does not require all schema processors to provide unique names for anonymous schema types. In order to build an instance of the data model from a PSVI produced by a processor that does not provide the names, some post-processing will be required in order to ensure that they are all uniquely identified before construction begins.

[Definition: An incompletely validated document is an XML document that has a corresponding schema but whose schema-validity assessment has resulted in one or more element or attribute information items being assigned values other than ‘valid’ for the [validity] property in the PSVI.]

The data model supports incompletely validated documents. Elements and attributes that are not valid are treated as having unknown types.

The most significant difference between Infoset construction and PSVI construction occurs in the area of schema type assignment. Other differences can also arise from schema processing: default attribute and element values may be provided, white space normalization of element content may occur, and the user-supplied lexical form of elements and attributes with atomic schema types may be lost.

7.4.3.1 Mapping PSVI Additions to Node Properties

A PSVI element or attribute information item may have a [validity] property. The [validity] property may be “valid ”, “invalid ”, or “notKnown ” and reflects the outcome of schema-validity assessment. In the data model, precise schema type information is exposed for element and attribute nodes that are “valid ”. Nodes that are not “valid ” are treated as if they were simply well-formed XML and only very general schema type information is associated with them.

7.4.3.1.1 Element and Attribute Node Types

The precise definition of the schema type of an element or attribute information item depends on the properties of the PSVI. In the PSVI, [Schema Part 1] defines a [type definition] property as well as the [type definition namespace], [type definition name] and [type definition anonymous] properties, which are effectively short-cut terms for properties of the type definition. Further, the [element declaration] and [attribute declaration] properties are defined for elements and attributes, respectively. These declarations in turn will identify the [type definition] declared for the element or attribute. To distinguish the [type definition] given in the PSVI for the element or attribute instance from the [type definition] associated with the declaration, the former is referred to below as the actual type and the latter as the declared type of the element or attribute instance in question.

The type depends on the declared type, the actual type, and the [validity] and [validation attempted] properties in the PSVI. If:

  • The [validity] and [validation attempted] properties exist and have the values “valid ” and “full ”, respectively, the schema type of an element or attribute information item is represented by an expanded QName whose namespace and local name correspond to the first applicable items in the following list:

    • If the declared type exists and is a union and the actual type is (not the same as the declared type, and not a type derived from the declared type, but) one of the member types of the union, or derived from one of its member types:

      • If the {name} property of the declared type is present: the {target namespace} and {name} properties of the declared type.

      • If the {name} property of the declared type is absent: the namespace and local name of the anonymous type name supplied for the declared type.

    • If there is no declared type, and the actual type is a union, then:

      • If the {name} property of the actual type is present: the {target namespace} and {name} properties of the actual type.

      • If the {name} property of the actual type is absent: the namespace and local name of the anonymous type name supplied for the actual type.

    • Otherwise:

      • If [type definition anonymous] is false: the {target namespace} and {name} properties of the actual type.

      • If [type definition anonymous] is true: the namespace and local name of the anonymous type name supplied for the actual type.

  • The [validity] property exists and is “invalid ”, or the [validation attempted] property exists and is “partial ”, the schema type of an element is xs:anyType and the type of an attribute is xs:anySimpleType.

  • The [validity] property exists and is “notKnown ”, the schema type of an element is xs:anyType and the type of an attribute is xs:anySimpleType.

  • The [validity] or [validation attempted] properties do not exist, the schema type of an element is xs:untyped and the type of an attribute is xs:untypedAtomic.

The prefix associated with the type names is implementation-dependent.

7.4.3.1.2 Typed Value Determination

This section describes how the typed value of an element or attribute node is computed from an element or attribute PSVI information item, where the information item has either a simple type or a complex type with simple content. For other kinds of element nodes, see 7.5.2.4 Construction from a PSVI; for other kinds of attribute nodes, see 7.5.3.4 Construction from a PSVI.

The typed value of attribute nodes and some element nodes is a sequence of atomic items. The types of the items in the typed value of a node may differ from the type of the node itself. This section describes how the typed value of a node is derived from the properties of an information item in a PSVI.

The types of the items in the typed value of a node are determined as follows. The process begins with a type, T. If the schema type of the node itself, as represented in the PSVI, is a complex type with simple content, then T is the {content type} of the schema type of the node; otherwise, T is the schema type of the node itself. For each primitive or ordinary simple type T, the W3C XML Schema specification defines a function M mapping the lexical representation of a value onto the value itself.

Note:

For atomic and list types, the mapping is the “lexical mapping” defined for T in [Schema Part 2]; for union types, the mapping is the lexical mapping defined in [Schema Part 2] modified as appropriate by any applicable rules in [Schema Part 1]. The mapping, so modified, is a function (in the mathematical sense) which maps to a single value even in cases where the lexical mapping proper maps to multiple values.

The typed value is determined as follows:

  • If the nilled property of the node in question is true, then the typed value is the empty sequence.

  • If T is xs:anySimpleType or xs:anyAtomicType, the typed value is the [schema normalized value] as an instance of xs:untypedAtomic.

  • Otherwise, the typed value is the result of applying M to the string value as an instance of the appropriate value type, where the appropriate value type is the [member type definition] if T is a union type, otherwise it is simply T.

The typed value determination process is guaranteed to result in a sequence of atomic items, each having a well-defined atomic type. This sequence of atomic items, in turn, determines the typed-value property of the node in the data model.

7.4.3.1.3 Relationship Between Typed-Value and String-Value

Element and attribute nodes have both typed-value and string-value properties (the terms typed value and string value are defined at [XPath 4.0] section 2.6.2 Typed Value and String Value of [XPath 4.0]). However, implementations are allowed some flexibility in how these properties are stored. An implementation may choose to store the string-value property only and derive the typed-value property from it, or to store the typed-value property only and derive the string-value property from it, or to store both the string-value property and the typed-value property.

To permit these various implementation strategies, some variations in the string value of a node are defined as insignificant. Implementations that store only the typed value of a node are permitted to return a string value that is different from the original lexical form of the node content. For example, consider the following element:

<offset xsi:type="xs:integer">0030</offset>

Assuming that the node is valid, it has a typed value of 30 as an xs:integer. An implementation may return either “30” or “0030” as the string value of the node. Any string that is a valid lexical representation of the typed value is acceptable. In this specification, we express this rule by saying that the relationship between the string value of a node and its typed value must be “consistent with schema validation.”

If an implementation stores only the string value of a node, the following considerations apply:

  • Where union types occur, the implementation must be able to deliver the typed value as an instance of the appropriate member type. For example, if the type of an element node is my:integer-or-string, which is defined as a union of xs:integer and xs:string, and the string value of the node is “47”, the implementation must be able to deliver the typed value of the node as either the integer 47 or the string "47", depending on which member type validated the element.

  • Where types of xs:QName, xs:NOTATION, or types derived from one of these types occur, the implementation must be able to deliver the typed value as a triple consisting of a local name, a namespace prefix, and a namespace URI, even though the namespace URI is not part of the string-value (see 5.4 QNames and NOTATIONS).

  • Where an element with a complex type and element-only content occurs, it is an error to attempt to access the typed-value of the element node.

If an implementation stores only the typed value of a node, it must be prepared to construct string values from not only the node, but in some cases also the descendants of that node. For example, an element with a complex type and element-only content has no typed value but does have a string value that is the concatenation of the string values of all its text node descendants in document order.

A further caveat applies if an implementation stores the typed value of a node. If a new data model is constructed by copying portions of another data model, and the copy operation does not preserve inherited namespaces, and the type is a union type that is sensitive to the namespace context, then the typed value may be different than what would be obtained by revalidating the node within its new namespace context. Although this may stretch the semantics of “consistent with schema validation”, we accept this possibility; it is not an error.

7.4.3.1.4 Pattern Facets

Creating a subtype by restriction generally reduces the value space of the original schema type. For example, expressing a hat size as a restriction of decimal with a minimum value of 6.5 and maximum value of 8.0 creates a schema type whose valid values are only those in the range 6.5 to 8.0.

The pattern facet is different because it restricts the lexical space of the schema type, not its value space. Expressing a three-digit number as a restriction of integer with the pattern facet “[0-9]{3}” creates a schema type whose valid values are only those with a lexical form consisting of three digits.

The pattern facet is not reversible in practice. A given point in the value space might have several lexical representations. In general, there is no practical way to determine which, if any, of these representations satisfies the pattern facet of the type.

As a consequence, pattern facets are not respected when mapping to an Infoset or during serialization, and values in the data model that were originally valid with respect to a schema that contains pattern-based restrictions may be invalid after serialization.

7.5 Node Kinds

There are seven kinds of nodes in the data model: document, element, attribute, text, namespace, processing instruction, and comment. Each kind of node is described in the following sections.

Each section consists of an overview of the node, followed by information on accessors and methods construction from an Infoset or a PSVI. The final section provides a mapping to Infosets. No mapping is provided, nor can it be provided, for producing a PSVI. Validation must be used to obtain a PSVI for a (portion of a) data model instance.

All nodes must satisfy the following general constraints:

  1. Every node must have a unique identity, distinct from all other nodes.

  2. The children property of a node must not contain two consecutive text nodes.

  3. The children property of a node must not contain any empty text nodes.

  4. No node may appear more than once in the children or attributes properties of a node.

7.5.1 Document nodes

7.5.1.1 Overview

Document nodes encapsulate XML documents. Documents have the following properties:

  • base-uri, possibly empty.

  • children, possibly empty.

  • unparsed-entities, possibly empty.

  • document-uri, possibly empty.

  • string-value

  • typed-value

Document nodes must satisfy the following constraints.

  1. The children must consist exclusively of element, processing instruction, comment, and text nodes if it is not empty. Attribute, namespace, and document nodes can never appear as children

  2. If a node N is among the children of a document node D, then the parent of N must be D.

  3. If a node N has a parent document node D, then N must be among the children of D.

  4. The string-value property of a document node must be the concatenation of the string-values of all its text node descendants in document order or, if the document has no such descendants, the zero-length string.

In the [Infoset], a document information item must have at least one child, its children must consist exclusively of element information items, processing instruction information items and comment information items, and exactly one of the children must be an element information item. This data model is more permissive: a document node may be empty, it may have more than one element node as a child, and it also permits text nodes as children.

Implementations that support DTD processing and access to the unparsed entity accessors use the unparsed-entities property to associate information about an unordered collection of unparsed entities with a document node. This property is accessed indirectly through the dm:unparsed-entity-system-id and dm:unparsed-entity-public-id functions. There is at most one unparsed entity associated with any given name. Conforming XML documents may include more than one unparsed entity declaration for the same name, but XML mandates that only the first such declaration is significant.

7.5.1.2 Accessors
dm:attributes

Returns the empty sequence

dm:base-uri

Returns the value of the base-uri property.

dm:children

Returns the value of the children property.

dm:document-uri

Returns the absolute URI of the resource from which the document node was constructed, or the empty sequence if no such absolute URI is available.

dm:is-id

Returns the empty sequence.

dm:is-idrefs

Returns the empty sequence.

dm:namespace-nodes

Returns the empty sequence.

dm:nilled

Returns the empty sequence.

dm:node-kind

Returns “document”.

dm:node-name

Returns the empty sequence.

dm:parent

Returns the empty sequence.

dm:string-value

Returns the value of the string-value property.

dm:type-name

Returns the empty sequence.

dm:typed-value

Returns the value of the typed-value property.

dm:unparsed-entity-public-id

Returns the public identifier of the specified unparsed entity or the empty sequence if no such entity exists.

dm:unparsed-entity-system-id

Returns the system identifier of the specified unparsed entity or the empty sequence if no such entity exists.

7.5.1.3 Construction from an Infoset

The document information item is required. A document node is constructed for each document information item.

The following infoset properties are required: [children] and [base URI].

The following infoset properties are optional: [unparsed entities].

Document node properties are derived from the infoset as follows:

base-uri

The value of the [base URI] property, if available. Note that the base URI property, if available, is always an absolute URI (if an absolute URI can be computed) though it may contain Unicode characters that are not allowed in URIs. These characters, if they occur, are present in the base-uri property and will have to be encoded and escaped by the application to obtain a URI suitable for retrieval, if retrieval is required.

In practice a [base URI] is not always known. In this case the value of the base-uri property of the document node will be the empty sequence. This is not intrinsically an error, though it may cause some operations that depend on the base URI to fail.

For reasons explained at 7.3 Base URI, it can happen that a document node or element node has a Base URI property that was not fully validated at the time the data model was constructed. In such circumstances the dm:base-uri accessor may establish that the value is invalid, and raise an error accordingly.

children

The sequence of nodes constructed from the information items found in the [children] property.

For each element, processing instruction, and comment found in the [children] property, a corresponding element, processing instruction, or comment node is constructed and that sequence of nodes is used as the value of the children property.

If present among the [children], the document type declaration information item is ignored.

unparsed-entities

If the [unparsed entities] property is present and is not the empty set, the values of the unparsed entity information items must be used to support the dm:unparsed-entity-system-id and dm:unparsed-entity-public-id accessors.

The internal structure of the values of the unparsed-entities property is implementation defined.

string-value

The concatenation of the string-values of all its text node descendants in document order. If the document has no such descendants, the zero-length string.

typed-value

The dm:string-value of the node as an xs:untypedAtomic value.

document-uri

The document-uri property holds the absolute URI for the resource from which the document node was constructed, if one is available and can be made absolute. For example, if a collection of documents is returned by the fn:collection function, the document-uri property may serve to distinguish between them even though each has the same base-uri property.

If the document-uri is not the empty sequence, then the following constraint must hold: the node returned by evaluating fn:doc() with the document-uri as its argument must return the document node that provided the value of the document-uri property.

In other words, for any document node $arg, either fn:document-uri($arg) must return the empty sequence or fn:doc(fn:document-uri($arg)) must return $arg.

7.5.1.4 Construction from a PSVI

Construction from a PSVI is identical to construction from the Infoset.

7.5.1.5 Infoset Mapping

A document node maps to a document information item. The mapping fails and produces no value if the document node contains text node children that do not consist entirely of white space or if the document node contains more than one element node child.

The following properties are specified by this mapping:

[children]

A list of information items obtained by processing each of the dm:children in order and mapping each to the appropriate information item(s).

[document element]

The element information item that is among the [children].

[unparsed entities]

An unordered set of unparsed entity information items constructed from the unparsed-entities.

Each unparsed entity maps to an unparsed entity information item. The following properties are specified by this mapping:

[name]

The name of the entity.

[system identifier]

The system identifier of the entity.

[public identifier]

The public identifier of the entity.

[declaration base URI]

Implementation defined. In many cases, the document-uri is the correct answer and implementations must use this value if they have no better information. Implementations that keep track of the original [declaration base URI] for entities should use that value.

The following properties of the unparsed entity information item have no value: [notation name], [notation].

The following properties of the document information item have no value: [notations] [character encoding scheme] [standalone] [version] [all declarations processed].

7.5.2 Element nodes

7.5.2.1 Overview

Element nodes encapsulate XML elements. Elements have the following properties:

  • base-uri, possibly empty.

  • node-name

  • parent, possibly empty

  • schema-type

  • children, possibly empty

  • attributes, possibly empty

  • namespaces

  • nilled

  • string-value

  • typed-value

  • is-id

  • is-idrefs

Element nodes must satisfy the following constraints.

  1. The children must consist exclusively of element, processing instruction, comment, and text nodes if it is not empty. attribute, namespace, and document nodes can never appear as children

  2. The attribute nodes of an element must have distinct xs:QNames.

  3. If a node N is among the children of an element E, then the parent of N must be E.

  4. Exclusive of attribute and namespace nodes, if a node N has a parent element E, then N must be among the children of E. (Attribute and namespace nodes have a parent, but they do not appear among the children of their parent.)

    The data model permits element nodes without parents (to represent partial results during expression processing, for example). Such element nodes must not appear among the children of any other node.

    An element may not be its own child or its own parent.

  5. If an attribute node A is among the attributes of an element E, then the parent of A must be E.

  6. If an attribute node A has a parent element E, then A must be among the attributes of E.

    The data model permits attribute nodes without parents. Such attribute nodes must not appear among the attributes of any element node.

  7. If a namespace node N is among the namespaces of an element E, then the parent of N must be E.

  8. If a namespace node N has a parent element E, then N must be among the namespaces of E.

    The data model permits namespace nodes without parents. Such namespace nodes must not appear among the namespaces of any element node. This constraint is irrelevant for implementations that do not support namespace nodes.

  9. If the dm:type-name of an element node is xs:untyped, then the dm:type-name of all its descendant elements must also be xs:untyped and the dm:type-name of all its attribute nodes must be xs:untypedAtomic.

  10. If the dm:type-name of an element node is xs:untyped, then the nilled property must be false.

  11. If the nilled property is true, then the children property must not contain element nodes or text nodes.

  12. For every expanded QName that appears in the dm:node-name of the element, in the dm:node-name of any attribute node among the attributes of the element, or in any value of type xs:QName or xs:NOTATION (or any type derived from those types) that appears in the typed-value of the element or the typed-value of any of its attributes, if the expanded QName has a non-empty URI, then there must be a prefix binding for this URI among the namespaces of this element node.

    If any of the expanded QNames has an empty URI, then there must not be any binding among the namespaces of this element node which binds the empty prefix to a URI.

  13. Every element must include a namespace node and/or namespace binding for the prefix xml bound to the URI http://www.w3.org/XML/1998/namespace and there must be no other prefix bound to that URI.

  14. The string-value property of an element node must be the concatenation of the string-values of all its text node descendants in document order or, if the element has no such descendants, the zero-length string.

7.5.2.2 Accessors
dm:attributes

Returns the value of the attributes property. The order of attribute nodes is stable but implementation dependent.

dm:base-uri

Returns the value of the base-uri property.

dm:children

Returns the value of the children property.

dm:document-uri

Returns the empty sequence.

dm:is-id

Returns the value of the is-id property.

dm:is-idrefs

Returns the value of the is-idrefs property.

dm:namespace-nodes

Returns the value of the namespaces property as a sequence of namespace nodes. The order of namespace nodes is stable but implementation dependent.

dm:nilled

Returns the value of the nilled property.

dm:node-kind

Returns “element”.

dm:node-name

Returns the value of the node-name property.

dm:parent

Returns the value of the parent property.

dm:string-value

Returns the value of the string-value property.

dm:type-name

Returns the value of the schema-type property.

dm:typed-value

Returns the value of the typed-value property.

dm:unparsed-entity-public-id

Returns the empty sequence.

dm:unparsed-entity-system-id

Returns the empty sequence.

7.5.2.3 Construction from an Infoset

The element information items are required. An element node is constructed for each element information item.

The following infoset properties are required: [namespace name], [local name], [children], [attributes], [in-scope namespaces], [base URI], and [parent].

Element node properties are derived from the infoset as follows:

base-uri

The value of the [base URI] property, if available. Note that the base URI property, if available, is always an absolute URI (if an absolute URI can be computed) though it may contain Unicode characters that are not allowed in URIs. These characters, if they occur, are present in the base-uri property and will have to be encoded and escaped by the application to obtain a URI suitable for retrieval, if retrieval is required.

In practice a [base URI] is not always known. In this case the value of the base-uri property of the document node will be the empty sequence. This is not intrinsically an error, though it may cause some operations that depend on the base URI to fail.

node-name

An xs:QName constructed from the [prefix], [local name], and [namespace name] properties.

parent

The node that corresponds to the value of the [parent] property or the empty sequence if there is no parent.

schema-type

All element nodes constructed from an infoset have the type xs:untyped.

children

The sequence of nodes constructed from the information items found in the [children] property.

For each element, processing instruction, comment, and maximal sequence of adjacent character information items found in the [children] property, a corresponding element, processing instruction, comment, or text node is constructed and that sequence of nodes is used as the value of the children property.

Because the data model requires that all general entities be expanded, there will never be unexpanded entity reference information item children.

attributes

A set of attribute nodes constructed from the attribute information items appearing in the [attributes] property. This includes all of the “special” attributes (xml:lang, xml:space, xsi:type, etc.) but does not include namespace declarations (because they are not attributes).

Default and fixed attributes provided by the DTD are added to the [attributes] and are therefore included in the data model attributes of an element.

namespaces

A set of namespace nodes constructed from the namespace information items appearing in the [in-scope namespaces] property. Implementations that do not support namespace nodes may simply preserve the relevant bindings in this property.

Implementations may ignore namespace information items for namespaces which are not known to be used. A namespace is known to be used if:

  • It appears in the expanded QName of the node-name of the element.

  • It appears in the expanded QName of the node-name of any of the element’s attributes.

Note: applications may rely on namespaces that are not known to be used, for example when QNames are used in content and that content does not have a type of xs:QName Such applications may have difficulty processing data models where some namespaces have been ignored.

nilled

All element nodes constructed from an infoset have a nilled property of “false ”.

string-value

The string-value is constructed from the character information item [children] of the element and all its descendants. The precise rules for selecting significant character information items and constructing characters from them is described in 7.5.7.3 Construction from an Infoset of 7.5.7 Text nodes.

This process is equivalent to concatenating the dm:string-values of all of the text node descendants of the resulting element node.

If the element has no such descendants, the string-value is the empty string.

typed-value

The string-value as an xs:untypedAtomic.

is-id

All element nodes constructed from an infoset have a is-id property of “false ”.

is-idrefs

All element nodes constructed from an infoset have a is-idrefs property of “false ”.

7.5.2.4 Construction from a PSVI

The following element node properties are affected by PSVI properties.

schema-type

The schema-type is determined as described in 7.4.3.1.1 Element and Attribute Node Types.

children

The sequence of nodes constructed from the information items found in the [children] property.

For each element, processing instruction, comment, and maximal sequence of adjacent character information items found in the [children] property, a corresponding element, processing instruction, comment, or text node is constructed and that sequence of nodes is used as the value of the children property.

For elements with schema simple types, or complex types with simple content, if the [schema normalized value] PSVI property exists, the processor may use a sequence of nodes containing the processing instruction and comment nodes corresponding to the processing instruction and comment information items found in the [children] property, plus an optional single text node whose string value is the [schema normalized value] for the children property. If the [schema normalized value] is the empty string, the text node must not be present, otherwise it must be present. The relative order of Processing Instruction and comment nodes must be preserved, but the position of the text node, if it is present, among them is implementation defined.

The effect of the above rules is that where a fixed or default value for an element is defined in the schema, and the element takes this default value, a text node will be created to contain the value, even though there are no character information items representing the value in the PSVI. The position of this text node relative to any comment or processing instruction children is implementation-dependent.

[Schema Part 1] also permits an element with mixed content to take a default or fixed value (which will always be a simple value), but it is unclear how such a defaulted value is represented in the PSVI. Implementations therefore may represent such a default value by creating a text node, but are not required to do so.

Note:

Section 3.3.1 in [Schema 1.1 Part 1] clarifies the PSVI contributions of element default or fixed values in mixed content: additional character information items are not added to the PSVI.

Because the data model requires that all general entities be expanded, there will never be unexpanded entity reference information item children.

attributes

A set of attribute nodes constructed from the attribute information items appearing in the [attributes] property. This includes all of the “special” attributes (xml:lang, xml:space, xsi:type, etc.) but does not include namespace declarations (because they are not attributes).

Default and fixed attributes provided by XML Schema processing are added to the [attributes] and are therefore included in the data model attributes of an element.

namespaces

A set of namespace nodes constructed from the namespace information items appearing in the [in-scope namespaces] property. Implementations that do not support namespace nodes may simply preserve the relevant bindings in this property.

Implementations may ignore namespace information items for namespaces which are not known to be used. A namespace is known to be used if:

  • It appears in the expanded QName of the node-name of the element.

  • It appears in the expanded QName of the node-name of any of the element’s attributes.

  • It appears in the expanded QName of any values of type xs:QName that appear among the element’s children or the typed values of its attributes.

Note: applications may rely on namespaces that are not known to be used, for example when QNames are used in content and that content does not have a type of xs:QName Such applications may have difficulty processing data models where some namespaces have been ignored.

nilled

If the [validity] property exists on an information item and is “valid ” then if the [nil] property exists and is true, then the nilled property is “true ”. In all other cases, including all cases where schema validity assessment was not attempted or did not succeed, the nilled property is “false ”.

string-value

The string-value is calculated as follows:

  • If the element is empty: its string value is the zero length string.

  • If the element has a type of xs:untyped, a complex type with element-only content, or a complex type with mixed content: its string-value is the concatenation of the string-values of all its text node descendants in document order.

  • If the element has a simple type or a complex type with simple content: its string-value is the [schema normalized value] of the node.

If an implementation stores only the typed value of an element, it may use any valid lexical representation of the typed value for the string-value property.

typed-value

The typed-value is calculated as follows:

  • If the element is of type xs:untyped, its typed-value is its dm:string-value as an xs:untypedAtomic.

  • If the element has a complex type with empty content, its typed-value is the empty sequence.

  • If the element has a simple type or a complex type with simple content: its typed value is computed as described in 7.4.3.1.2 Typed Value Determination. The result is a sequence of zero or more atomic items. The relationship between the type-name, typed-value, and string-value of an element node is consistent with XML Schema validation.

    Note that in the case of dates and times, the timezone is preserved as described in 5.3 Dates and Times, and in the case of xs:QNames and xs:NOTATIONs, the prefix is preserved as described in 5.4 QNames and NOTATIONS.

  • If the element has a complex type with mixed content (including xs:anyType), its typed-value is its dm:string-value as an xs:untypedAtomic.

  • Otherwise, the element must be a complex type with element-only content. The typed-value of such an element is absent. Attempting to access this property with the dm:typed-value accessor always raises an error.

is-id

If the element has a complex type with element-only content, the is-id property is false. Otherwise, if the typed-value of the element consists of exactly one atomic item and that value is of type xs:ID, or a type derived from xs:ID, the is-id property is true, otherwise it is false.

Note:

This means that in the case of a type constructed by list from xs:ID, the ID is recognized provided that the list is of length one. A type constructed as a union involving xs:ID is recognized provided the actual value is of type xs:ID.

Note:

The element that is marked with the is-id property, and which will therefore be retrieved by the fn:id function, is the node whose typed value contains the xs:ID value. This node is a child of the element node that, according to XML Schema, is uniquely identified by this ID.

is-idrefs

If the element has a complex type with element-only content, the is-idrefs property is false. Otherwise, if any of the atomic items in the typed-value of the element is of type xs:IDREF or xs:IDREFS, or a type derived from one of those types, the is-idrefs property is true, otherwise it is false.

All other properties have values that are consistent with construction from an infoset.

7.5.2.5 Infoset Mapping

An element node maps to an element information item.

The following properties are specified by this mapping:

[namespace name]

The namespace name of the value of dm:node-name.

[local name]

The local part of the value of dm:node-name.

[prefix]

The prefix associated with the value of dm:node-name.

[children]

A list of information items obtained by processing each of the dm:children in order and mapping each to the appropriate information item(s).

[attributes]

An unordered set of information items obtained by processing each of the dm:attributes and mapping each to the appropriate information item(s).

[in-scope namespaces]

An unordered set of namespace information items constructed from the namespaces.

Each in-scope namespace maps to a namespace information item. The following properties are specified by this mapping:

[prefix]

The prefix associated with the namespace.

[namespace name]

The URI associated with the namespace.

[base URI]

The value of dm:base-uri.

[parent]
  • If this node is the root of the infoset mapping operation, unknown.

  • If this node has a parent, the information item that corresponds to the node returned by dm:parent.

  • Otherwise no value.

The following property has no value: [namespace attributes].

7.5.3 Attribute nodes

7.5.3.1 Overview

Attribute nodes represent XML attributes. Attributes have the following properties:

  • node-name

  • parent, possibly empty

  • schema-type

  • string-value

  • typed-value

  • is-id

  • is-idrefs

Attribute nodes must satisfy the following constraints.

  1. If an attribute node A is among the attributes of an element E, then the parent of A must be E.

  2. If a attribute node A has a parent element E, then A must be among the attributes of E.

    The data model permits attribute nodes without parents (to represent partial results during expression processing, for example). Such attributes must not appear among the attributes of any element node.

  3. In the node-name of an attribute node, if a namespace URI is present then a prefix must also be present.

For convenience, the element node that owns this attribute is called its “parent” even though an attribute node is not a “child” of its parent element.

7.5.3.2 Accessors
dm:attributes

Returns the empty sequence.

dm:base-uri

If the attribute has a parent, returns the value of the dm:base-uri of its parent; otherwise it returns the empty sequence.

dm:children

Returns the empty sequence.

dm:document-uri

Returns the empty sequence.

dm:is-id

Returns the value of the is-id property.

dm:is-idrefs

Returns the value of the is-idrefs property.

dm:namespace-nodes

Returns the empty sequence.

dm:nilled

Returns the empty sequence.

dm:node-kind

Returns “attribute”.

dm:node-name

Returns the value of the node-name property.

dm:parent

Returns the value of the parent property.

dm:string-value

Returns the value of the string-value property.

dm:type-name

Returns the value of the schema-type property.

dm:typed-value

Returns the value of the typed-value property.

dm:unparsed-entity-public-id

Returns the empty sequence.

dm:unparsed-entity-system-id

Returns the empty sequence.

7.5.3.3 Construction from an Infoset

The attribute information items are required. An attribute node is constructed for each attribute information item.

The following infoset properties are required: [namespace name], [local name], [normalized value], [attribute type], and [owner element].

Attribute node properties are derived from the infoset as follows:

node-name

An xs:QName constructed from the [prefix], [local name], and [namespace name] properties.

parent

The element node that corresponds to the value of the [owner element] property or the empty sequence if there is no owner.

schema-type

The value xs:untypedAtomic.

string-value

The [normalized value] of the attribute.

typed-value

The attribute’s typed-value is its dm:string-value as an xs:untypedAtomic.

is-id

If the attribute is named xml:id and its [attribute type] property does not have the value ID, then [xml:id] processing is performed. This will ensure that the value does have the type ID and that it is properly normalized. If an error is encountered during xml:id processing, an implementation may raise a dynamic error. The is-id property is always true for attributes named xml:id.

If the [attribute type] property has the value ID, true, otherwise false.

is-idrefs

If the [attribute type] property has the value IDREF or IDREFS, true, otherwise false.

7.5.3.4 Construction from a PSVI

The following attribute node properties are affected by PSVI properties.

string-value
  • The [schema normalized value] PSVI property if that exists.

  • Otherwise, the [normalized value] property.

If an implementation stores only the typed value of an attribute, it may use any valid lexical representation of the typed value for the string-value property.

schema-type

The schema-type is determined as described in 7.4.3.1.1 Element and Attribute Node Types.

typed-value

The typed-value is calculated as follows:

  • If the attribute is of type xs:untypedAtomic: its typed-value is its dm:string-value as an xs:untypedAtomic.

  • Otherwise, a sequence of zero or more atomic items as described in 7.4.3.1.2 Typed Value Determination. The relationship between the type-name, typed-value, and string-value of an attribute node is consistent with XML Schema validation.

is-id

If the attribute is named xml:id and its [attribute type] property does not have the value xs:ID or a type derived from xs:ID, then [xml:id] processing is performed. This will ensure that the value does have the type xs:ID and that it is properly normalized. If an error is encountered during xml:id processing, an implementation may raise a dynamic error. The is-id property is always true for attributes named xml:id.

Otherwise, if the typed-value of the attribute consists of exactly one atomic item and that value is of type xs:ID, or a type derived from xs:ID, the is-id property is true, otherwise it is false.

Note:

This means that in the case of a type constructed by list from xs:ID, the ID is recognized provided that the list is of length one. A type constructed as a union involving xs:ID is recognized provided the actual value is of type xs:ID.

is-idrefs

If any of the atomic items in the typed-value of the attribute is of type xs:IDREF or xs:IDREFS, or a type derived from one of those types, the is-idrefs property is true, otherwise it is false.

Note:

This rule means that a node whose type is constructed by list with an item type of xs:IDREF (or a type derived from xs:IDREF) may have the is-idrefs property, whether or not the list type is named xs:IDREFS or is derived from xs:IDREFS. Because union types are allowed, it also means that an element or attribute with the is-idrefs property can contain atomic items of type xs:IDREF alongside values of other types. A node has the is-idrefs property only if the typed value contains at least one atomic item that is an instance of xs:IDREF; it is not sufficient that the type annotation permits such values.

All other properties have values that are consistent with construction from an infoset.

Note: attributes from the XML Schema instance namespace, “http://www.w3.org/2001/XMLSchema-instance” (xsi:schemaLocation, xsi:type, etc.), appear as ordinary attributes in the data model.

7.5.3.5 Infoset Mapping

An attribute node maps to an attribute information item.

The following properties are specified by this mapping:

[namespace name]

The namespace name of the value of dm:node-name.

[local name]

The local part of the value of dm:node-name.

[prefix]

The prefix associated with the value of dm:node-name.

[normalized value]

The value of dm:string-value.

[owner element]
  • If this node has a parent, the information item that corresponds to the node returned by dm:parent.

  • Otherwise no value.

The following properties have no value: [specified] [attribute type] [references].

7.5.4 Namespace nodes

7.5.4.1 Overview

Each namespace node represents the binding of a namespace URI to a namespace prefix or to the default namespace. Implementations that do not use namespace nodes may represent the same information using the namespaces property of an element node. Namespaces have the following properties:

  • prefix, possibly empty

  • uri

  • parent, possibly empty

Namespace nodes must satisfy the following constraints.

  1. If a namespace node N is among the namespaces of an element E, then the parent of N must be E.

  2. If a namespace node N has a parent element E, then N must be among the namespaces of E.

  3. A namespace node must not have the name xmlns nor the string-value http://www.w3.org/2000/xmlns/.

The data model permits namespace nodes without parents; see below.

In XPath 1.0, namespace nodes were directly accessible by applications, by means of the namespace axis. In XPath 3.1 the namespace axis is deprecated, and it is not available at all in XQuery 3.1. XPath 3.1 implementations are not required to expose the namespace axis, though they may do so if they wish to offer backwards compatibility.

The information held in namespace nodes is instead made available to applications using functions defined in [Functions and Operators 4.0]. Some properties of namespace nodes are not exposed by these functions: in particular, properties related to the identity of namespace nodes, their parentage, and their position in document order. Implementations that do not expose the namespace axis can therefore avoid the overhead of maintaining this information.

Implementations that expose the namespace axis must provide unique namespace nodes for each element. Each element has an associated set of namespace nodes, one for each distinct namespace prefix that is in scope for the element (including the xml prefix, which is implicitly declared by [Namespaces in XML] and one for the default namespace if one is in scope for the element. The element is the parent of each of these namespace nodes; however, a namespace node is not a child of its parent element. In implementations that expose the namespace axis, elements never share namespace nodes.

Note:

In implementations that do not expose the namespace axis, there is no means by which the host language can tell if namespace nodes are shared or not and, in such circumstances, sharing namespace nodes may be a very reasonable implementation strategy.

7.5.4.2 Accessors
dm:attributes

Returns the empty sequence.

dm:base-uri

Returns the empty sequence.

dm:children

Returns the empty sequence.

dm:document-uri

Returns the empty sequence.

dm:is-id

Returns the empty sequence.

dm:is-idrefs

Returns the empty sequence.

dm:namespace-nodes

Returns the empty sequence.

dm:nilled

Returns the empty sequence.

dm:node-kind

Returns “namespace”.

dm:node-name

If the prefix is not empty, returns an xs:QName with the value of the prefix property in the local-name and an empty namespace name, otherwise returns the empty sequence.

dm:parent

Returns the value of the parent property.

dm:string-value

Returns the value of the uri property.

dm:type-name

Returns the empty sequence.

dm:typed-value

Returns the value of the uri property as an xs:string.

dm:unparsed-entity-public-id

Returns the empty sequence.

dm:unparsed-entity-system-id

Returns the empty sequence.

7.5.4.3 Construction from an Infoset

The namespace information items are required.

The following infoset properties are required: [prefix], [namespace name].

Namespace node properties are derived from the infoset as follows:

prefix

The [prefix] property.

uri

The [namespace name] property.

parent

The element in whose [in-scope namespaces] property the namespace information item appears, if the implementation exposes any mechanism for accessing the dm:parent accessor of namespace nodes.

7.5.4.4 Construction from a PSVI

Construction from a PSVI is identical to construction from the Infoset.

7.5.4.5 Infoset Mapping

A namespace node maps to a namespace information item.

The following properties are specified by this mapping:

[prefix]

The prefix associated with the namespace.

[namespace name]

The value of dm:string-value.

7.5.5 Processing instruction nodes

7.5.5.1 Overview

Processing instruction nodes encapsulate XML processing instructions. Processing instructions have the following properties:

  • target

  • content

  • base-uri, possibly empty

  • parent, possibly empty

Processing instruction nodes must satisfy the following constraints.

  1. The string “?>” must not occur within the content.

  2. The target must be an NCName.

7.5.5.2 Accessors
dm:attributes

Returns the empty sequence.

dm:base-uri

Returns the value of the base-uri property.

dm:children

Returns the empty sequence.

dm:document-uri

Returns the empty sequence.

dm:is-id

Returns the empty sequence.

dm:is-idrefs

Returns the empty sequence.

dm:namespace-nodes

Returns the empty sequence.

dm:nilled

Returns the empty sequence.

dm:node-kind

Returns “processing-instruction”.

dm:node-name

Returns an xs:QName with the value of the target property in the local-name and an empty namespace URI and empty prefix.

dm:parent

Returns the value of the parent property.

dm:string-value

Returns the value of the content property.

dm:type-name

Returns the empty sequence.

dm:typed-value

Returns the value of the content property as a xs:string.

dm:unparsed-entity-public-id

Returns the empty sequence.

dm:unparsed-entity-system-id

Returns the empty sequence.

7.5.5.3 Construction from an Infoset

A processing instruction node is constructed for each processing instruction information item that is not ignored.

The following infoset properties are required: [target], [content], [base URI], and [parent].

Processing instruction node properties are derived from the infoset as follows:

target

The value of the [target] property.

content

The value of the [content] property.

base-uri

The value of the [base URI] property, if available. Note that the base URI property, if available, is always an absolute URI (if an absolute URI can be computed) though it may contain Unicode characters that are not allowed in URIs. These characters, if they occur, are present in the base-uri property and will have to be encoded and escaped by the application to obtain a URI suitable for retrieval, if retrieval is required.

In practice a [base URI] is not always known. In this case the value of the base-uri property of the document node will be the empty sequence. This is not intrinsically an error, though it may cause some operations that depend on the base URI to fail.

parent

The node corresponding to the value of the [parent] property.

There are no processing instruction nodes for processing instructions that are children of a document type declaration information item.

7.5.5.4 Construction from a PSVI

Construction from a PSVI is identical to construction from the Infoset.

7.5.5.5 Infoset Mapping

An processing instruction node maps to a processing instruction information item.

The following properties are specified by this mapping:

[target]

The local part of the value of dm:node-name.

[content]

The value of dm:string-value.

[base URI]

The value of dm:base-uri.

[parent]
  • If this node is the root of the infoset mapping operation, unknown.

  • If this node has a parent, the information item that corresponds to the node returned by dm:parent.

  • Otherwise no value.

[notation]

No value.

7.5.6 Comment nodes

7.5.6.1 Overview

Comment nodes encapsulate XML comments. Comments have the following properties:

  • content

  • parent, possibly empty

Comment nodes must satisfy the following constraints.

  1. The string “--” must not occur within the content.

  2. The character “-” must not occur as the last character of the content.

7.5.6.2 Accessors
dm:attributes

Returns the empty sequence.

dm:base-uri

If the comment has a parent, returns the value of the dm:base-uri of its parent; otherwise, returns the empty sequence.

dm:children

Returns the empty sequence.

dm:document-uri

Returns the empty sequence.

dm:is-id

Returns the empty sequence.

dm:is-idrefs

Returns the empty sequence.

dm:namespace-nodes

Returns the empty sequence.

dm:nilled

Returns the empty sequence.

dm:node-kind

Returns “comment”.

dm:node-name

Returns the empty sequence.

dm:parent

Returns the value of the parent property.

dm:string-value

Returns the value of the content property.

dm:type-name

Returns the empty sequence.

dm:typed-value

Returns the value of the content property as a xs:string.

dm:unparsed-entity-public-id

Returns the empty sequence.

dm:unparsed-entity-system-id

Returns the empty sequence.

7.5.6.3 Construction from an Infoset

The comment information items are optional.

A comment node is constructed for each comment information item.

The following infoset properties are required: [content] and [parent].

Comment node properties are derived from the infoset as follows:

content

The value of the [content] property.

parent

The node corresponding to the value of the [parent] property.

There are no comment nodes for comments that are children of a document type declaration information item.

7.5.6.4 Construction from a PSVI

Construction from a PSVI is identical to construction from the Infoset.

7.5.6.5 Infoset Mapping

A comment node maps to a comment information item.

The following properties are specified by this mapping:

[content]

The value of the dm:string-value.

[parent]
  • If this node is the root of the infoset mapping operation, unknown.

  • If this node has a parent, the information item that corresponds to the node returned by dm:parent.

  • Otherwise no value.

7.5.7 Text nodes

7.5.7.1 Overview

Text nodes encapsulate XML character content. Text has the following properties:

  • content

  • parent, possibly empty.

Text nodes must satisfy the following constraint:

  1. If the parent of a text node is not empty, the text node must not contain the zero-length string as its content.

In addition, Document and element nodes impose the constraint that two consecutive text nodes can never occur as adjacent siblings. When a Document or element node is constructed, text nodes that would be adjacent must be combined into a single text node. If the resulting text node is empty, it must never be placed among the children of its parent; it is simply discarded.

7.5.7.2 Accessors
dm:attributes

Returns the empty sequence.

dm:base-uri

If the text node has a parent, returns the value of the dm:base-uri of its parent; otherwise, returns the empty sequence.

dm:children

Returns the empty sequence.

dm:document-uri

Returns the empty sequence.

dm:is-id

Returns the empty sequence.

dm:is-idrefs

Returns the empty sequence.

dm:namespace-nodes

Returns the empty sequence.

dm:nilled

Returns the empty sequence.

dm:node-kind

Returns “text”.

dm:node-name

Returns the empty sequence.

dm:parent

Returns the value of the parent property.

dm:string-value

Returns the value of the content property.

dm:type-name

Returns xs:untypedAtomic.

dm:typed-value

Returns the value of the content property as an xs:untypedAtomic.

dm:unparsed-entity-public-id

Returns the empty sequence.

dm:unparsed-entity-system-id

Returns the empty sequence.

7.5.7.3 Construction from an Infoset

The character information items are required. A text node is constructed for each maximal sequence of character information items in document order.

The following infoset properties are required: [character code] and [parent].

The following infoset properties are optional: [element content whitespace].

A sequence of character information items is maximal if it satisfies the following constraints:

  1. All of the information items in the sequence have the same parent.

  2. The sequence consists of adjacent character information items uninterrupted by other types of information item.

  3. No other such sequence exists that contains any of the same character information items and is longer.

Text node properties are derived from the infoset as follows:

content

A string comprised of characters that correspond to the [character code] properties of each of the character information items.

If the resulting text node consists entirely of whitespace and the [element content whitespace] property of the character information items used to construct this node are true, the content of the text node is the zero-length string. text nodes are allowed to be empty only if they have no parents; an empty text node will be discarded when its parent is constructed, if it has a parent.

The content of the text node is not necessarily normalized as described in the [Character Model]. It is the responsibility of data producers to provide normalized text, and the responsibility of applications to make sure that operations do not de-normalize text.

parent

The node corresponding to the value of the [parent] property.

7.5.7.4 Construction from a PSVI

For text nodes constructed from the [schema normalized value] of elements, content contains the value of the [schema normalized value].

Otherwise, construction from a PSVI is the same as construction from the Infoset except for the content property. When constructing the content property, [element content whitespace] is not used to test if whitespace is collapsed. Instead, if the resulting text node consists entirely of whitespace and the character information items used to construct this node have a parent and that parent is an element and its {content type} is not “mixed”, then the content of the text node is the zero-length string.

text nodes are allowed to be empty only if they have no parents; an empty text node will be discarded when its parent is constructed, if it has a parent.

7.5.7.5 Infoset Mapping

A text node maps to a sequence of character information items.

Each character of the dm:string-value of the node is converted into a character information item as specified by this mapping:

[character code]

The Unicode code point value of the character.

[parent]
  • If this node is the root of the infoset mapping operation, unknown.

  • If this node has a parent, the information item that corresponds to the node returned by dm:parent.

  • Otherwise no value.

[element content whitespace]

Unknown.

This sequence of characters constitutes the infoset mapping.

7.6 Accessors

A set of accessors is defined on nodes in the data model. For consistency, all the accessors are defined on every kind of node, although several accessors return a constant empty sequence on some kinds of nodes.

In order for processors to be able to operate on instances of the data model, the model must expose the properties of the items it contains. The data model does this by defining a family of accessor functions. These are not functions in the literal sense; they are not available for users or applications to call directly. Rather they are descriptions of the information that an implementation of the data model must expose to applications. Functions and operators available to end users are described in [Functions and Operators 4.0].

Some typed values in the data model are absent. Attempting to access an absent typed value is an error. Behavior in these cases is implementation defined and the host language is responsible for determining the result.

7.6.1 attributes Accessor

dm:attributes($n as node()) as attribute()*

The dm:attributes accessor returns the attributes of a node as a sequence containing zero or more attribute nodes. The order of attribute nodes is stable but implementation dependent.

It is defined on all seven node kinds.

7.6.2 base-uri Accessor

dm:base-uri($n as node()) as xs:anyURI?

The dm:base-uri accessor returns the base URI of a node as a sequence containing zero or one URI reference. For more information about base URIs, see [XML Base].

It is defined on all seven node kinds.

7.6.3 children Accessor

dm:children($n as node()) as node()*

The dm:children accessor returns the children of a node as a sequence containing zero or more nodes.

It is defined on all seven node kinds.

7.6.4 document-uri Accessor

dm:document-uri($node as node()) as xs:anyURI?

The dm:document-uri accessor returns the absolute URI of the resource from which the document node was constructed, if the absolute URI is available. If there is no URI available, or if it cannot be made absolute when the document node is constructed, or if it is used on a node other than a document node, the empty sequence is returned.

It is defined on all seven node kinds.

7.6.5 is-id Accessor

dm:is-id($node as node()) as xs:boolean?

The dm:is-id accessor returns true if the node is an XML ID. Exactly what constitutes an ID depends in part on how the data model was constructed, see 7.5.2 Element nodes and 7.5.3 Attribute nodes.

It is defined on all seven node kinds.

7.6.6 is-idrefs Accessor

dm:is-idrefs($node as node()) as xs:boolean?

The dm:is-idrefs accessor returns true if the node is an XML IDREF or IDREFS. Exactly what constitutes an IDREF or IDREFS depends in part on how the data model was constructed, see 7.5.2 Element nodes and 7.5.3 Attribute nodes.

It is defined on all seven node kinds.

7.6.7 namespace-nodes Accessor

dm:namespace-nodes($n as node()) as node()*

The dm:namespace-nodes accessor returns the dynamic, in-scope namespaces associated with a node as a sequence containing zero or more namespace nodes. The order of namespace nodes is stable but implementation dependent.

It is defined on all seven node kinds.

7.6.8 nilled Accessor

dm:nilled($n as node()) as xs:boolean?

The dm:nilled accessor returns true if the node is “nilled”. [Schema Part 1] introduced the nilled mechanism to signal that an element should be accepted as valid when it has no content even when it has a content type which does not require or even necessarily allow empty content.

It is defined on all seven node kinds.

7.6.9 node-kind Accessor

dm:node-kind($n as node()) as xs:string

The dm:node-kind accessor returns a string identifying the kind of node. It will be one of the following, depending on the kind of node: “attribute”, “comment”, “document”, “element”, “namespace”, “processing-instruction”, or “text”.

It is defined on all seven node kinds.

7.6.10 node-name Accessor

dm:node-name($n as node()) as xs:QName?

The dm:node-name accessor returns the name of the node as a sequence of zero or one xs:QNames. Note that the QName value includes an optional prefix as described in 5.4 QNames and NOTATIONS.

It is defined on all seven node kinds.

7.6.11 parent Accessor

dm:parent($n as node()) as node()?

The dm:parent accessor returns the parent of a node as a sequence containing zero or one nodes.

It is defined on all seven node kinds.

7.6.12 string-value Accessor

dm:string-value($n as node()) as xs:string

The dm:string-value accessor returns the string value of a node.

It is defined on all seven node kinds.

7.6.13 type-name Accessor

dm:type-name($n as node()) as xs:QName?

The dm:type-name accessor returns the name of the schema type of a node as a sequence of zero or one xs:QNames.

It is defined on all seven node kinds.

7.6.14 typed-value Accessor

dm:typed-value($n as node()) as xs:anyAtomicType*

The dm:typed-value accessor returns the typed value of the node as a sequence of zero or more atomic items.

It is defined on all seven node kinds.

7.6.15 unparsed-entity-public-id Accessor

dm:unparsed-entity-public-id( $node  as node(),
$entityname  as xs:string) as xs:string?

The dm:unparsed-entity-public-id accessor returns the public identifier of an unparsed external entity declared in the specified document. If no entity with the name specified in $entityname exists, or if the entity is not an external unparsed entity, or if the entity has no public identifier, the empty sequence is returned.

It is defined on all seven node kinds.

7.6.16 unparsed-entity-system-id Accessor

dm:unparsed-entity-system-id( $node  as node(),
$entityname  as xs:string) as xs:anyURI?

The dm:unparsed-entity-system-id accessor returns the system identifier of an unparsed external entity declared in the specified document. The value is an absolute URI, and is obtained by resolving the [system identifier] of the unparsed entity information item against the [declaration base URI] of the same item. If no entity with the name specified in $entityname exists, or if the entity is not an external unparsed entity, the empty sequence is returned.

It is defined on all seven node kinds.

8 Function Items, Maps, and Arrays

8.1 Function Items

Changes in 4.0 (next | previous)

  1. Introduced the concept of function identity.   [Issue 520 PR 525 30 May 2023]

  2. The parameter names property of a function item is dropped; the property never had any effect on the semantics of the language.   [Issue 1896 ]

[Definition: A function item is an item that can be called with zero or more arguments to return a result. ] Function items have no serialization.

Note:

XDM 4.0 uses the term function item where XDM 3.1 used function. There is no distinction in meaning, but function item is preferred for clarity, because the unqualified term function has additional meanings in relation to function definitions in XSLT and XQuery.

A function item has the following properties:

  • name: An expanded QName, possibly absent.

  • identity: An abstract property that can be used to test whether two variables refer to the same function or to different functions. This property is exposed only for this purpose.

    Note:

    Currently, the concept of function identity is used for two purposes: firstly, when functions appear in the arguments supplied to the fn:deep-equal function; and secondly, in establishing whether the arguments and results of a function are "the same" when deciding whether the function is deterministic.

  • signature [Definition: A function signature represents the type of a function.] The signature of a function item comprises:

    • The required types of its parameters (each one being a SequenceTypeXP)

    • The required types of the function result (also a SequenceTypeXP)

  • annotations A sequence of zero or more function annotations. [Definition: A function annotation consists of an annotation name (an instance of xs:QName) and an annotation value (an arbitrary sequence of atomic items).] Annotations are ordered and it is permitted for two annotations to share the same name.

  • body The body of a function provides the logic to map the arguments supplied in a function call into an instance of the function’s result type.

    The function body is generally one of the following:

    • a user-written construct in XPath, XQuery, XSLT, or some other host language known to the processor.

    • vendor-supplied logic internal to the processor.

    • external logic written in some third-party programming language, to be invoked by the processor using implementation-dependent mechanisms.

    These categories are not mutually exclusive; they may be used in combination.

    Note:

    The term “function body” replaces “function implementation”, to avoid confusion with the use of the term “implementation” in phrases such as “implementation-defined”.

  • captured context This includes a static and dynamic context for evaluation of the function body, as described in [XPath 4.0] section 2.2 Expression Context. In particular it includes a set of nonlocal variable bindings (a mapping from xs:QName to item()*), which provides a value for each of the function’s free variables (i.e., variables referenced by the function’s body, other than locals and parameters).

    Note:

    Where the function body is implemented in XPath, XQuery, or XSLT, the captured context includes the static context for the user-written code (for example, its in-scope namespaces) as well as any nonlocal variable bindings.

    Functions implemented internally by the processor may capture specific parts of the static or dynamic context, for example fn:position#0 captures the value of the context position.

[Definition: The arity of a function item is the number of its parameters. ] The number of parameter types in a function's signature, must equal the function’s arity.

All function items match the generic function type function(*), which is itself a subtype of item(). A function signature defines a more specific function type, which is always a subtype of function(*). A function signature function(T1, T2, T3, ...) as TR is a subtype of another function signature function(U1, U2, U3, ...) as UR if (a) the two signatures have the same arity, (b) the return type TR is a subtype of UR, and (c) for each pair of parameter types, Tn is a supertype of Un. The rules are explained more fully in [XPath 4.0] section 3.3 Subtype Relationships. For example:

  • function(item()) as item() is a subtype of function(*)

  • function(item()) as xs:integer is a subtype of function(item()) as item()

  • function(item()) as item() is a subtype of function(xs:string) as item()

8.2 Map Items

Changes in 4.0 (next | previous)

  1. Constructors are added, and the single accessor function is now an iterator over the key/value pairs in the map.  [Issue 1335  20 July 2024]

  2. Ordered maps are introduced.  [Issue 1651 PR 1703 14 January 2025]

[Definition: A map item (also called simply a map) is a function item that represents an ordered sequence of key/value pairs, in which the keys are unique.] In other languages this is sometimes called a hash, dictionary, or associative array. The keys are atomic items, and each key in the map is unique (there is no other key to which it is equal). Each key is associated with a value that may be any sequence of zero or more items. There is no uniqueness constraint on values, only on keys. The semantics of equality when comparing keys are described in [Functions and Operators 4.0] section 2.2.1 fn:atomic-equal.

[Definition: The key/value pairs in a map are referred to as entries.]

Considered as a function item, a map is a function from atomic items to values: if M is a map and K is an atomic item, then the function call M(K) returns the value associated with the key K, if present, or an empty sequence otherwise. More specifically, the properties of a map when considered as a function item are:

  • name: absent.

  • identity: implementation dependent.

  • signature: function(xs:anyAtomicType) as item()*.

  • annotations: none.

  • body: equivalent to a call on map:get.

  • captured context: empty.

[Definition: A map containing exactly one entry is referred to as a single-entry map.]

[Definition: A map containing no entries is referred to as an empty map.]

Note:

Note the distinction between a singleton map, which is a sequence of length one containing a single map item, and a single-entry map, which is a map containing exactly one entry.

[Definition: The order of entries in a map is referred to as entry order.] The entry order affects the result of functions such as map:keys and map:for-each, and also determines the order of entries when a map is serialized using the JSON output method.

Constructor and accessor functions for maps are defined in the following sections.

8.2.1 empty-map Constructor

dm:empty-map() as map(*)

The dm:empty-map constructor returns an empty map, that is, a map containing no key/value pairs.

Note:

In XPath an empty map may be constructed using the expression {} or map {}.

8.2.2 map-put Constructor

dm:map-put($map as map(*), $key as xs:anyAtomicType, $value as item()*) as map(*)

The dm:map-put constructor returns a map based on the contents of a supplied map.

The key/value pairs in the returned map are as follows, in order:

  1. If $map includes a key/value pair (call it E0) whose key is atomic-equal to $key, then:

    1. All the key/value pairs in $map that precede E0 in entry order.

    2. A key/value pair whose key is either $key or the existing key of E0, and whose value part is $value. It is implementation dependent which key is chosen.

      Note:

      Most commonly, the two keys will be indistinguishable. However, they may have different type annotations (for example, xs:string versus xs:untypedAtomic, or they may be date/time values in different timezones.

    3. All the key/value pairs in $map that follow E0 in entry order.

  2. Otherwise:

    1. All the key/value pairs in $map.

    2. A key/value pair whose key is $key and whose value part is $value.

Note:

The entry order in the returned map reflects the entry order in the supplied $map. If the key of the new entry was present in $map then the new entry replaces that entry retaining its current position; otherwise, the new entry is added after all existing entries.

The function is exposed in XPath through the function map:put.

8.2.3 iterate-map Accessor

dm:iterate-map( $map  as map(*),
$action  as function(xs:anyAtomicType, item()*, xs:integer) as item()*) as item()*

The dm:iterate-map accessor calls the supplied $action function once for each key/value pair in $map, and returns the sequence concenation of the results. The order in which entries are processed is the entry order of the map.

The function is exposed in XPath most directly through the function map:for-each, but it also underpins all other functions giving access to maps, such as map:size, map:contains, and map:get.

8.3 Array Items

Changes in 4.0 (next | previous)

  1. Constructors are added, and the single accessor function is now an iterator over the members of the array.  [Issue 1335  20 July 2024]

[Definition: An array item (also called simply an array) is a function item that represents an array.] [Definition: An array is an ordered list of values; these values are called the members of the array.] Unlike sequences, a member of an array can be any value (including a sequence or an array). The number of members in an array is called its size, and they are referenced by their position, in the range 1 to the size of the array.

Considered as a function item, an array is a function from integers to values: if A is an array and N is an integer, then the function call A(N) returns the Nth member of the array (counting from one). More specifically, the properties of an array, considered as a function item, are:

  • name: absent.

  • identity: implementation dependent.

  • signature: function(xs:integer) as item()*.

  • annotations: none.

  • body: equivalent to a call on array:get.

  • captured context: empty.

[Definition: An array containing exactly one member is referred to as a single-member array.]

[Definition: An array containing no members is referred to as an empty array.]

Note:

Note the distinction between a singleton array, which is a sequence of length one containing a single array item, and a single-member array, which is a map containing exactly one member.

Constructor and accessor functions for arrays are defined in the following sections.

8.3.1 empty-array Constructor

dm:empty-array() as array(*)

The dm:empty-array constructor returns an empty array, that is, an array item containing no members.

The function is exposed in XPath as an empty array constructor, written [] or array {}.

8.3.2 array-append Constructor

dm:array-append($array as array(*), $member as item()*) as array(*)

The dm:array-append constructor returns an array based on the contents of a supplied array.

The returned array contains:

  • One member for every member present in $array, at the same position; plus

  • One additional member, $member, as the last member in the returned array.

The function is exposed in XPath through the function array:append.

8.3.3 iterate-array Accessor

dm:iterate-array( $array  as array(*),
$action  as function(item()*, xs:integer) as item()*) as item()*

The dm:iterate-array accessor calls the supplied $action function once for each member in $array, in order, and returns the sequence concenation of the results. The $action function is called with two arguments. The first argument is the array member (an arbitrary sequence), and the second is its 1-based ordinal position within the array.

The function is exposed in XPath most directly through the function array:for-each (but note that array:for-each delivers an array rather than a sequence). It also underpins all other functions giving access to arrays, such as array:size and array:get.

8.4 JNodes

Changes in 4.0 (previous)

  1. Introduced the concept of JNodes.   [Issue 2025 PR 2031 11 June 2025]

[Definition: A JNode is a kind of item used to represent a value within the context of a tree of maps and arrays. A root JNode represents a map or array; a non-root JNode represents a member of an array or an entry in a map.]

The type JNode is a subtype of GNode (a generic node). JNodes have identity, and are organized into trees called JTrees.

[Definition: Every JNode has a property ·content· which is an arbitrary value (that is, in general, a sequence).]

In addition a JNode that is not a root JNode has the following properties:

·parent·: a JNode
·position·: a positive integer
·selector·: an atomic item

In effect, there are four kinds of JNode (though they are not distinguished as different types in the type system):

  • A root JNode that represents a map.

  • A root JNode that represents an array.

  • A non-root JNode that represents an entry in a map.

  • A non-root JNode that represents a member of an array.

[Definition: The accessor j-children, applied to a JNode $P, returns a sequence of non-root JNodes representing the children of $P.]

Values are classified as leaf or non-leaf. A value is classified as non-leaf if and only if at least one item in the value is a non-empty map or array. If the ·content· property of a JNode is classified as leaf, then the j-children accessor returns an empty sequence.

Note:

If the j-children accessor of a JNode returns an empty sequence, then it is necessary to examine the ·content· property in order to distinguish whether the value is (for example) an empty sequence, an atomic item, an empty map, or an empty array.

If the ·content· property of a JNode P is classified as non-leaf, then the j-children accessor returns a sequence of JNodes that includes one JNode for each member of an array in J and one JNode for each entry of a map in J. More specifically, the result is determined by the expression below. This expression uses the following notation:

  • The function dm:j-value is used to access the ·content· property of a JNode

  • The function dm:JNode is used to construct (or obtain) a JNode whose properties correspond to the names of the argument keywords.

         
for $item at $pos in dm:j-value($P)
return
  if ($item instance of array(*))
  then for member $member at $index in $item
       return dm:JNode(parent := $P,
                       position := $pos,
                       selector := $index,
                       value := $member)
  else if ($item instance of map(*))
  then for key $key value $value in $item
       return dm:JNode(parent := $P,
                       position := $pos,
                       selector := $key
                       value := $value)
  else ()

The order of JNodes returned by the j-children accessor is significant, and is as defined by the above expression.

Example: A JTree derived by parsing JSON

In a JTree derived from JSON, every member of an array will always be either a single item (a string, number, boolean, array, or map), or an empty sequence representing the JSON value null. Similarly, every entry in a map will have a key that is a single xs:string, and a corresponding value that is either a single item (as above) or an empty sequence representing null.

Consider a tree constructed by parsing the following JSON input:

[
  {"a": 1, "b": "XXX", "c": true, "d": null},
  {"a": 2, "b": "YYY", "c": false, "d": null}
]

Then:

  • The root JNode R has a ·content· property that is an array of two maps.

  • The result of the dm:j-children accessor applied to R is a sequence of two JNodes M1 and M2, each representing one of the two maps.

  • For M1:

    • ·parent· is R.

    • ·content· is the first map.

    • ·position· is 1.

    • ·selector· is 1.

    • The dm:j-children accessor returns a sequence of four JNodes, as follows:

      • All four have ·parent· set to M1.

      • The ·content· properties are respectively 1, "XXX", true(), and ().

      • The ·position· properties are all set to 1.

      • The ·selector· properties are respectively "a" "b", "c", and "d".

      • For each of these JNodes, the dm:j-children accessor returns an empty sequence.

  • For M2:

    • ·parent· is R.

    • ·content· is the second map.

    • ·position· is 1.

    • ·selector· is 2.

    • The dm:j-children accessor returns a sequence of four JNodes, as follows:

      • All four have ·parent· set to M2.

      • The ·content· properties are respectively 2, "YYY", false(), and ().

      • The ·position· properties are all set to 1.

      • The ·selector· properties are respectively "a" "b", "c", and "d".

      • For each of these JNodes, the dm:j-children accessor returns an empty sequence.

Note that all JNodes in a JTree that represents parsed JSON input will have the ·position· property set to 1. This is because every construct in JSON (arrays, objects, strings, number, booleans, and null) maps to an XDM sequence of length 0 or 1.

The following diagram shows the JTree graphically. Each node is connected to its dm:j-children with arrows. The arrows are numbered to represent the order of the children.

jnodes R R content: [{"a": 1, "b": "XXX", "c": true(), "d": ()},  {"a": 2, "b": "YYY", "c": false(), "d": ()}]   M1 M1 content: {"a": 1, "b": "XXX", "c": true(), "d": ()}   parent: R position: 1 selector: 1 R->M1 M2 M2 content: {"a": 2, "b": "YYY", "c": false(), "d": ()}   parent: R position: 1 selector: 2 R->M2 M1a content: 1 parent: M1 position: 1 selector: "a" M1->M1a M1b content: "XXX" parent: M1 position: 1 selector: "b" M1->M1b M1c content: true() parent: M1 position: 1 selector: "c" M1->M1c M1d content: () parent: M1 position: 1 selector: "d" M1->M1d M1a_ch () M1a->M1a_ch M1b_ch () M1b->M1b_ch M1c_ch () M1c->M1c_ch M1d_ch () M1d->M1d_ch M2a content: 2 parent: M2 position: 1 selector: "a" M2->M2a M2b content: "YYY" parent: M2 position: 1 selector: "b" M2->M2b M2c content: false() parent: M2 position: 1 selector: "c" M2->M2c M2d content: () parent: M2 position: 1 selector: "d" M2->M2d M2a_ch () M2a->M2a_ch M2b_ch () M2b->M2b_ch M2c_ch () M2c->M2c_ch M2d_ch () M2d->M2d_ch
Graphic representation of the JSON JTree [standalone SVG]

 

Example: A JTree representing arbitrary XDM content

Consider a JTree that wraps a map constructed by the following XQuery expression:

{
   "a": 1,
   "b": ("x", "y"),
   "c": [(10, 20), 30],
   "d": (10, [20, 30]),
   "e": (<p/>, <q/>)
}

Then:

  • The root JNode R has a ·content· property that is a map with five entries.

  • The result of the dm:j-children accessor applied to R is a sequence of five JNodes J1, J2, J3, J4, and J5, as follows:

    • J1 is a leaf node. It has ·parent·=R, ·content·=1, ·position·=1, and ·selector·="a". Its dm:j-children accessor returns an empty sequence.

    • J2 is a leaf node. It has ·parent·=R, ·content·=("x", "y"), ·position·=1, and ·selector·="b". Its dm:j-children accessor returns an empty sequence.

    • J3 has ·parent·=R, ·content·=[(10, 20), 30], ·position·=1, and ·selector·="c". Its dm:j-children accessor returns a sequence of two JNodes J31 and J32, representing the two members of the contained array, as follows:

      • J31 is a leaf node. It has ·parent·=J3, ·content·=(10, 20), ·position·=1, and ·selector·="1". Its dm:j-children accessor returns an empty sequence.

      • J32 is a leaf node. It has ·parent·=J3, ·content·=30, ·position·=1, and ·selector·="2". Its dm:j-children accessor returns an empty sequence.

    • J4 has ·parent·=R, ·content·=(10, [20, 30]), ·position·=1, and ·selector·="d". Its dm:j-children accessor returns a sequence of two JNodes J41 and J42, representing the two members of the contained array, as follows:

      • J41 is a leaf node. It has ·parent·=J4, ·content·=20, ·position·=2, and ·selector·="1". Its dm:j-children accessor returns an empty sequence.

      • J42 is a leaf node. It has ·parent·=J4, ·content·=30, ·position·=2, and ·selector·="2". Its dm:j-children accessor returns an empty sequence.

    • J5 is a leaf node. It has ·parent·=R, a ·content· that is a sequence of two element nodes named p and q, ·position·=1, and ·selector·="e". Its dm:j-children accessor returns an empty sequence.

Note:

Sequences (as distinct from maps and arrays) are not represented by an extra layer of JNodes in the tree. This is because the structure is designed primarily to assist navigation of JTrees derived from JSON processing, in which sequence-valued nodes never arise. Generally, JTrees are easier to manipulate if none of the contained arrays or maps contain sequence-valued members or entries. JTrees containing non-homogenous content (for example, sequences that mix arrays, maps, and other items) can be represented using JNodes without loss of information, but may be difficult to navigate.

The following diagram shows the JTree graphically. Each node is connected to its dm:j-children with arrows. The arrows are numbered to represent the order of the children.

xnodes R R content {   "a": 1,   "b": ("x", "y"),   "c": [(10, 20), 30],   "d": (10, [20, 30]),   "e": (<p/>, <q/>) } J1 J1 content 1 parent R position 1 selector "a" R->J1 J2 J2 content ("x","y") parent R position 1 selector "b" R->J2 J3 J3 content [(10, 20), 30] parent R position 1 selector "c" R->J3 J4 J4 content (10, [20, 30]) parent R position 1 selector "d" R->J4 J5 J5 content (<p/>, <q/>) parent R position 1 selector "e" R->J5 J1_ch () J1->J1_ch J2_ch () J2->J2_ch J3_1 content (10, 20) parent J3 position 1 selector 1 J3->J3_1 J3_2 content 30 parent J3 position 1 selector 2 J3->J3_2 J3_1_ch () J3_1->J3_1_ch J3_2_ch () J3_2->J3_2_ch J4_1 content 20 parent J4 position 2 selector 1 J4->J4_1 J4_2 content 30 parent J4 position 2 selector 2 J4->J4_2 J4_1_ch () J4_1->J4_1_ch J4_2_ch () J4_2->J4_2_ch J5_ch () J5->J5_ch
Graphic representation of arbitrary XDM content JTree [standalone SVG]

For a JNode representing the root of a JTree, the ·parent·, ·position·, and ·selector· properties will always be absent. For a non-root JNode, these properties will always be present.

The identity of a root JNode is established when the root JNode is constructed, so that every operation that constructs a root JNode returns a JNode with distinct identity. The identity of a non-root JNode is a function of its ·parent·, ·position·, and ·selector· properties: two non-root JNodes are identical by definition if and only if their ·parent·s are identical and their ·position· and ·selector· properties are equal as determined by the dm:atomic-equal function.

A root JNode is constructed, wrapping a map or array, by a call on the dm:jnode function applied to that map or array. This can be called explicitly, but it is also called implicitly in a number of situations: for example when a map or array is used as the left-hand operand of the path operator /.

Note:

An efficient implementation is likely to construct JNodes lazily, as and when a map or array is reached by downward navigation using XPath axis steps, which implicitly invoke the dm:j-children accessor. Typical implementations of maps and arrays do not include parent pointers to a containing map or array; these are contained only transiently in the JNode that wraps a map or array reached by downward navigation in the JTree. A benefit of not storing parent pointers is that a map or array does not need to be copied in order to participate in multiple trees.

This implementation strategy mirrors the concept of a Zipper data structure commonly encountered in other functional programming languages. The general idea is that while the core data structure maintains references in one direction only (in this case from parent to child), an operation that navigates the data structure can retain additional information about the path that was followed, effectively allowing access to nodes of the structure that were visited en route. This additional information is reified in the ·parent·, ·position·, and ·selector· properties of a non-root JNode.

9 Conformance

The data model is intended primarily as a component that can be used by other specifications. Therefore, the data model relies on specifications that use it (such as [XPath 4.0], [XSL Transformations (XSLT) Version 4.0], and [XQuery 4.0: An XML Query Language]) to specify conformance criteria for the data model in their respective environments. Specifications that set conformance criteria for their use of the data model must not relax the constraints expressed in this specification.

Authors of conformance criteria for the use of the data model should pay particular attention to the following features of the data model:

  1. Support for the normative construction from an infoset described in 7.4.2 Construction from an Infoset.

  2. Support for the normative construction from a PSVI described in 7.4.3 Construction from a PSVI.

  3. Support for XML 1.0 and XML 1.1.

  4. Support for data types in XML Schema 1.0 and XML Schema 1.1.

  5. How namespaces are supported, through nodes or through the alternative, implementation-dependent representation.

Note:

In addition, the dm:is-id and dm:base-uri accessors are required by functions in [Functions and Operators 4.0]. These refer to the specifications [xml:id] and [XML Base] respectively.

A XML Information Set Conformance

This specification conforms to the XML Information Set [Infoset]. The following information items must be exposed by the infoset producer to construct a data model unless they are explicitly identified as optional:

Other information items and properties made available by the Infoset processor are ignored. In addition to the properties above, the following PSVI properties are required on Element Information Items and Attribute Information Items if the data model is constructed from a PSVI:

B References

B.1 Normative References

XML
Extensible Markup Language (XML) 1.0 (Fifth Edition), Tim Bray, Jean Paoli, Michael Sperberg-McQueen, et. al., Editors. World Wide Web Consortium, 26 Nov 2008. This version is http://www.w3.org/TR/2008/REC-xml-20081126/. The latest version is available at http://www.w3.org/TR/xml.
Infoset
XML Information Set (Second Edition), John Cowan and Richard Tobin, Editors. World Wide Web Consortium, 04 Feb 2004. This version is http://www.w3.org/TR/2004/REC-xml-infoset-20040204. The latest version is available at http://www.w3.org/TR/xml-infoset.
Namespaces in XML
Namespaces in XML 1.0 (Third Edition), Tim Bray, Dave Hollander, Andrew Layman, et. al., Editors. World Wide Web Consortium, 08 Dec 2009. This version is http://www.w3.org/TR/2009/REC-xml-names-20091208/. The latest version is available at http://www.w3.org/TR/xml-names/.
Namespaces in XML 1.1
Namespaces in XML 1.1 (Second Edition), Tim Bray, Dave Hollander, Andrew Layman, and Richard Tobin, Editors. World Wide Web Consortium, 16 Aug 2006. This version is http://www.w3.org/TR/2006/REC-xml-names11-20060816. The latest version is available at http://www.w3.org/TR/xml-names11/.
xml:id
xml:id Version 1.0, Jonathan Marsh, Daniel Veillard, and Norman Walsh, Editors. World Wide Web Consortium, 09 Sep 2005. This version is http://www.w3.org/TR/2005/REC-xml-id-20050909/. The latest version is available at http://www.w3.org/TR/xml-id/.
XDM 3.0
XQuery and XPath Data Model (XDM) 3.0, Norman Walsh, Anders Berglund, John Snelson, Editors. World Wide Web Consortium, 08 April 2014. This version is https://www.w3.org/TR/2014/REC-xpath-datamodel-30-20140408/. The latest version is available at https://www.w3.org/TR/xpath-datamodel-30/.
XDM 4.0
XQuery and XPath Data Model (XDM) 4.0, XSLT Extensions Community Group, World Wide Web Consortium.
XPath 4.0
XML Path Language (XPath) 4.0, XSLT Extensions Community Group, World Wide Web Consortium.
Functions and Operators 4.0
XQuery and XPath Functions and Operators 4.0, XSLT Extensions Community Group, World Wide Web Consortium.
Schema Part 1
XML Schema Part 1: Structures Second Edition, Henry Thompson, David Beech, Murray Maloney, and Noah Mendelsohn, Editors. World Wide Web Consortium, 28 Oct 2004. This version is http://www.w3.org/TR/2004/REC-xmlschema-1-20041028/. The latest version is available at http://www.w3.org/TR/xmlschema-1/.
Schema Part 2
XML Schema Part 2: Datatypes Second Edition, Paul V. Biron and Ashok Malhotra, Editors. World Wide Web Consortium, 28 Oct 2004. This version is http://www.w3.org/TR/2004/REC-xmlschema-2-20041028/. The latest version is available at http://www.w3.org/TR/xmlschema-2/.
Schema 1.1 Part 1
W3C XML Schema Definition Language (XSD) 1.1 Part 1: Structures, Sandy Gao, Michael Sperberg-McQueen, Henry Thompson, et. al., Editors. World Wide Web Consortium, 05 Apr 2012. This version is http://www.w3.org/TR/2012/REC-xmlschema11-1-20120405/. The latest version is available at http://www.w3.org/TR/xmlschema11-1/.
Schema 1.1 Part 2
W3C XML Schema Definition Language (XSD) 1.1 Part 2: Datatypes, David Peterson, Sandy Gao, Ashok Malhotra, et. al., Editors. World Wide Web Consortium, 05 Apr 2012. This version is http://www.w3.org/TR/2012/REC-xmlschema11-2-20120405/. The latest version is available at http://www.w3.org/TR/xmlschema11-2/.
Serialization 4.0
XSLT and XQuery Serialization 4.0, XSLT Extensions Community Group, World Wide Web Consortium.
XQuery 1.0 and XPath 2.0 Formal Semantics
XQuery 1.0 and XPath 2.0 Formal Semantics (Second Edition), Jérôme Siméon, Denise Draper, Peter Frankhauser, et. al., Editors. World Wide Web Consortium, 14 December 2010. This version is https://www.w3.org/TR/2010/REC-xquery-semantics-20101214/. The latest version is available at https://www.w3.org/TR/xquery-semantics/.
RFC 2119
Key words for use in RFCs to Indicate Requirement Levels, S. Bradner. Network Working Group, IETF, Mar 1997.
RFC 3986
Uniform Resource Identifier (URI): Generic Syntax, T. Berners-Lee, R. Fielding, and L. Masinter. Network Working Group, IETF, Jan 2005.
RFC 3987
Internationalized Resource Identifiers (IRIs), M. Duerst and M. Suignard. Network Working Group, IETF, Jan 2005.
Character Model
Character Model for the World Wide Web 1.0: Fundamentals, Martin Dürst, François Yergeau, Richard Ishida, et. al., Editors. World Wide Web Consortium, 15 Feb 2005. This version is http://www.w3.org/TR/2005/REC-charmod-20050215/. The latest version is available at http://www.w3.org/TR/charmod/.

B.2 Other References

XML Base
XML Base (Second Edition), Jonathan Marsh and Richard Tobin, Editors. World Wide Web Consortium, 28 Jan 2009. This version is http://www.w3.org/TR/2009/REC-xmlbase-20090128/. The latest version is available at http://www.w3.org/TR/xmlbase/.
XSL Transformations (XSLT) Version 4.0
XSL Transformations (XSLT) Version 4.0, XSLT Extensions Community Group, World Wide Web Consortium.
XML Query Working Group
XML Query Working Group, World Wide Web Consortium. Home page: https://www.w3.org/XML/Query/
XSLT Working Group
XSL Working Group, World Wide Web Consortium. Home page: https://www.w3.org/Style/XSL/
XQuery 4.0: An XML Query Language
XQuery 4.0: An XML Query Language, XSLT Extensions Community Group, World Wide Web Consortium.
ISO 8601
ISO (International Organization for Standardization). Representations of dates and times, 2000-08-03. Available from: http://www.iso.org/

C Glossary (Non-Normative)

absent

When a property has no value, we say that it is absent.

array item

An array item (also called simply an array) is a function item that represents an array.

atomic item

An atomic item is a pair (T, D) where T (the type annotation) is an atomic type, and D (the datum) is a point in the value space of T.

atomic type

An atomic type is either a primitive simple type with variety atomic, or a type derived by restriction from another atomic type.

character

A character is any Unicode character.

codepoint

A codepoint is a non-negative integer assigned to a character by the Unicode consortium, or reserved for future assignment to a character.

compatible (of schemas)

Two schemas X and Y are compatible if the union of X and Y is a valid schema.

datum

The datum of an atomic item is a point in the value space of its type, which is also a point in the value space of the primitive type from which that type is derived.

document

An XTree whose root node is a document node is referred to as a document.

document order

A document order is defined among all the GNodes accessible during a given query or transformation. Document order is a total ordering, although the relative order of some GNodes is implementation-dependent. Informally, document order is the order in which GNodes appear when serialized.

empty array

An array containing no members is referred to as an empty array.

empty map

A map containing no entries is referred to as an empty map.

entry

The key/value pairs in a map are referred to as entries.

entry order

The order of entries in a map is referred to as entry order.

expanded QName

An expanded QName is a triple consisting of a possibly absent prefix, a possibly absent namespace URI, and a local name.

fragment

An XTree whose root node is not a document node is referred to as a fragment.

function annotation

A function annotation consists of an annotation name (an instance of xs:QName) and an annotation value (an arbitrary sequence of atomic items).

function arity

The arity of a function item is the number of its parameters.

function item

A function item is an item that can be called with zero or more arguments to return a result.

function signature

A function signature represents the type of a function.

GNode

The term generic node or GNode is a collective term for XNodes (more commonly called simply nodes) representing the parts of an XML document, and JNodes, often used to represent the parts of a JSON document.

implementation defined

Implementation-defined indicates an aspect that may differ between implementations, but must be specified by the implementer for each particular implementation.

implementation dependent

Implementation-dependent indicates an aspect that may differ between implementations, is not specified by this or any W3C specification, and is not required to be specified by the implementer for any particular implementation.

incompletely validated

An incompletely validated document is an XML document that has a corresponding schema but whose schema-validity assessment has resulted in one or more element or attribute information items being assigned values other than ‘valid’ for the [validity] property in the PSVI.

instance of the data model

Every instance of the data model is a sequence.

item

An item is either a node, a function, or an atomic item.

item type

An item type represents a class of items.

j-children

The accessor j-children, applied to a JNode $P, returns a sequence of non-root JNodes representing the children of $P.

JNode

A JNode is a kind of item used to represent a value within the context of a tree of maps and arrays. A root JNode represents a map or array; a non-root JNode represents a member of an array or an entry in a map.

JTree

A tree that is rooted at a parentless JNode is referred to as a JTree.

map item

A map item (also called simply a map) is a function item that represents an ordered sequence of key/value pairs, in which the keys are unique.

member

An array is an ordered list of values; these values are called the members of the array.

Namespace URI

This specification uses the term Namespace URI to refer to a namespace name, whether or not it is a valid URI or IRI

node

For continuity, and because the term is used in many other specifications, the term node is used as a synonym for XNode in cases where the meaning is clear from the context.

primitive simple type

The primitive simple types are the types defined in 4.1.1 Types adopted from XML Schema.

root GNode

The term root GNode refers to the topmost GNode of a tree, that is, a GNode with no parent.

schema

Following the terminology of [Schema Part 1], a schema is defined as set of schema components. Schema components include, for example, element declarations and type definitions.

schema type

A schema type corresponds to a type definition component as defined in XSD.

sequence

A sequence is an ordered collection of zero or more items.

sequence type

A sequence type constrains the set of permitted sequences, by defining the permitted item types and the permitted number of items in the sequence (exactly zero, exactly one, zero-or-more, one-or-more, zero-or-one).

single-entry map

A map containing exactly one entry is referred to as a single-entry map.

single-member array

An array containing exactly one member is referred to as a single-member array.

singleton

A singleton sequence is a sequence of length one, that is, a sequence containing exactly one item.

stable

Document order is stable, which means that the relative order of two GNodes will not change during the processing of a given query or transformation, even if this order is implementation-dependent.

string

A string is a sequence of zero or more characters.

type annotation

The term type annotation has two slightly different meanings. For an atomic item, the type annotation of the value is the most specific atomic type that it is an instance of (it is also an instance of every type from which that type is derived). For an element or attribute node, the type annotation is the schema type (a simple or complex type) against which the node has been validated, defaulting to xs:untypedAtomic for unvalidated attribute nodes, and xs:untyped for unvalidated element nodes.

type family

For the purpose of comparing atomic items, the primitive atomic types are divided into a number of type families: atomic items belonging to types in the same family are mutually comparable, items belonging to different type families are not.

value

Because every value is a sequence, the term value is used synonymously with sequence.

value

Every JNode has a property ·content· which is an arbitrary value (that is, in general, a sequence).

XNode

An XNode is an item that represents one of the seven kinds of construct found in an XML document: elements, attributes, text nodes, comment nodes, processing instructions, namespaces, and the document node itself.

XTree

A tree that is rooted at a parentless XNode is referred to as an XTree.

D Example (Non-Normative)

The following XML document is used to illustrate the information contained in a data model:

<?xml version="1.0"?>
<?xml-stylesheet type="text/xsl" href="dm-example.xsl"?>
<catalog xmlns="http://www.example.com/catalog"
         xmlns:html="http://www.w3.org/1999/xhtml"
         xmlns:xlink="http://www.w3.org/1999/xlink"
         xmlns:xsi="http://www.w3.org/2001/XMLSchema-instance"
         xsi:schemaLocation="http://www.example.com/catalog
                             dm-example.xsd"
         xml:lang="en"
         version="0.1">

<!-- This example is for data model illustration only.
     It does not demonstrate good schema design. -->

<tshirt code="T1534017" label=" Staind : Been Awhile "
        xlink:href="http://example.com/0,,1655091,00.html"
        sizes="M L XL">
  <title> Staind: Been Awhile Tee Black (1-sided) </title>
  <description>
    <html:p>
      Lyrics from the hit song 'It's Been Awhile'
      are shown in white, beneath the large
      'Flock &amp; Weld' Staind logo.
    </html:p>
  </description>
  <price> 25.00 </price>
</tshirt>

<album code="A1481344" label=" Staind : Its Been A While "
       formats="CD">
  <title> It's Been A While </title>
  <description xsi:nil="true" />
  <price currency="USD"> 10.99 </price>
  <artist> Staind </artist>
</album>

</catalog>

The document is associated with the URI “http://www.example.com/catalog.xml”, and is valid with respect to the following XML schema:

<?xml version="1.0"?>
<xs:schema xmlns:xs="http://www.w3.org/2001/XMLSchema"
           xmlns:cat="http://www.example.com/catalog"
           xmlns:xlink="http://www.w3.org/1999/xlink"
           targetNamespace="http://www.example.com/catalog"
           elementFormDefault="qualified">

<xs:import namespace="http://www.w3.org/XML/1998/namespace"
           schemaLocation="http://www.w3.org/2001/xml.xsd" />

<xs:import namespace="http://www.w3.org/1999/xlink"
           schemaLocation="https://www.w3.org/XML/2008/06/xlink.xsd" />

<xs:element name="catalog">
  <xs:complexType>
    <xs:sequence>
      <xs:element ref="cat:_item" maxOccurs="unbounded" />
    </xs:sequence>
    <xs:attribute name="version" type="xs:string" fixed="0.1" use="required" />
    <xs:attribute ref="xml:base" />
    <xs:attribute ref="xml:lang" />
  </xs:complexType>
</xs:element>

<xs:element name="_item" type="cat:itemType" abstract="true" />

<xs:complexType name="itemType">
  <xs:sequence>
    <xs:element name="title" type="xs:token" />
    <xs:element name="description" type="cat:description" nillable="true" />
    <xs:element name="price" type="cat:price" maxOccurs="unbounded" />
  </xs:sequence>
  <xs:attribute name="label" type="xs:token" />
  <xs:attribute name="code" type="xs:ID" use="required" />
  <xs:attributeGroup ref="xlink:simpleAttrs" />
</xs:complexType>

<xs:element name="tshirt" type="cat:tshirtType" substitutionGroup="cat:_item" />

<xs:complexType name="tshirtType">
  <xs:complexContent>
    <xs:extension base="cat:itemType">
      <xs:attribute name="sizes" type="cat:clothesSizes" use="required" />
      <xs:attribute ref="xml:lang" use="optional"/>
    </xs:extension>
  </xs:complexContent>
</xs:complexType>

<xs:simpleType name="clothesSizes">
  <xs:union memberTypes="cat:sizeList">
    <xs:simpleType>
      <xs:restriction base="xs:token">
        <xs:enumeration value="oneSize" />
      </xs:restriction>
    </xs:simpleType>
  </xs:union>
</xs:simpleType>

<xs:simpleType name="sizeList">
  <xs:restriction>
    <xs:simpleType>
      <xs:list itemType="cat:clothesSize" />
    </xs:simpleType>
    <xs:minLength value="1" />
  </xs:restriction>
</xs:simpleType>

<xs:simpleType name="clothesSize">
  <xs:union memberTypes="cat:numberedSize cat:categorySize" />
</xs:simpleType>

<xs:simpleType name="numberedSize">
  <xs:restriction base="xs:integer">
    <xs:enumeration value="4" />
    <xs:enumeration value="6" />
    <xs:enumeration value="8" />
    <xs:enumeration value="10" />
    <xs:enumeration value="12" />
    <xs:enumeration value="14" />
    <xs:enumeration value="16" />
    <xs:enumeration value="18" />
    <xs:enumeration value="20" />
    <xs:enumeration value="22" />
  </xs:restriction>
</xs:simpleType>

<xs:simpleType name="categorySize">
  <xs:restriction base="xs:token">
    <xs:enumeration value="XS" />
    <xs:enumeration value="S" />
    <xs:enumeration value="M" />
    <xs:enumeration value="L" />
    <xs:enumeration value="XL" />
    <xs:enumeration value="XXL" />
  </xs:restriction>
</xs:simpleType>

<xs:element name="album" type="cat:albumType" substitutionGroup="cat:_item" />

<xs:complexType name="albumType">
  <xs:complexContent>
    <xs:extension base="cat:itemType">
      <xs:sequence>
        <xs:element name="artist" type="xs:string" />
      </xs:sequence>
      <xs:attribute name="formats" type="cat:formatsType" use="required" />
      <xs:attribute ref="xml:lang" use="optional"/>
    </xs:extension>
  </xs:complexContent>
</xs:complexType>

<xs:simpleType name="formatsType">
  <xs:list itemType="cat:formatType" />
</xs:simpleType>

<xs:simpleType name="formatType">
  <xs:restriction base="xs:token">
    <xs:enumeration value="CD" />
    <xs:enumeration value="MiniDisc" />
    <xs:enumeration value="tape" />
    <xs:enumeration value="vinyl" />
  </xs:restriction>
</xs:simpleType>

<xs:complexType name="description" mixed="true">
  <xs:sequence>
    <xs:any namespace="http://www.w3.org/1999/xhtml" processContents="lax"
            minOccurs="0" maxOccurs="unbounded" />
  </xs:sequence>
  <xs:attribute ref="xml:lang" use="optional"/>
</xs:complexType>

<xs:complexType name="price">
  <xs:simpleContent>
    <xs:extension base="cat:monetaryAmount">
      <xs:attribute name="currency" type="cat:currencyType" default="USD" />
    </xs:extension>
  </xs:simpleContent>
</xs:complexType>

<xs:simpleType name="currencyType">
  <xs:restriction base="xs:token">
    <xs:pattern value="[A-Z]{3}" />
  </xs:restriction>
</xs:simpleType>

<xs:simpleType name="monetaryAmount">
  <xs:restriction base="xs:decimal">
    <xs:fractionDigits value="3" />
    <xs:pattern value="\d+(\.\d{2,3})?" />
  </xs:restriction>
</xs:simpleType>

</xs:schema>

The schema is associated with the URI “http://www.example.com/dm-example.xsd”.

This example exposes the data model for a document that has an associated schema and has been validated successfully against it. In general, an XML Schema is not required, that is, the data model can represent a schemaless, well-formed XML document with the rules described in 4.1 Schema Information.

The XML document is represented by the nodes described below. The value D1 represents a document node; the values E1, E2, etc. represent element nodes; the values A1, A2, etc. represent attribute nodes; the values N1, N2, etc. represent namespace nodes; the values P1, P2, etc. represent processing instruction nodes; the values T1, T2, etc. represent text nodes.

For brevity:

// Document node D1
dm:base-uri(D1) xs:anyURI("http://www.example.com/catalog.xml")
dm:node-kind(D1) "document"
dm:string-value(D1) = "  Staind:  Been  Awhile  Tee  Black  (1-sided)  \n            Lyrics  from  the  hit  song  'It's  Been  Awhile'\n            are  shown  in  white,  beneath  the  large\n            'Flock  &  Weld'  Staind  logo.\n          25.00    It's  Been  A  While    10.99    Staind  "
dm:typed-value(D1) = xs:untypedAtomic("  Staind:  Been  Awhile  Tee  Black  (1-sided)  \n            Lyrics  from  the  hit  song  'It's  Been  Awhile'\n            are  shown  in  white,  beneath  the  large\n            'Flock  &  Weld'  Staind  logo.\n          25.00    It's  Been  A  While    10.99    Staind  ")
dm:children(D1) ([P1], [E1])
 
// Namespace node N1
dm:node-kind(N1) "namespace"
dm:node-name(N1) ()
dm:string-value(N1) = "http://www.example.com/catalog"
dm:typed-value(N1) = "http://www.example.com/catalog"
 
// Namespace node N2
dm:node-kind(N2) "namespace"
dm:node-name(N2) xs:QName("", "html")
dm:string-value(N2) = "http://www.w3.org/1999/xhtml"
dm:typed-value(N2) = "http://www.w3.org/1999/xhtml"
 
// Namespace node N3
dm:node-kind(N3) "namespace"
dm:node-name(N3) xs:QName("", "xlink")
dm:string-value(N3) = "http://www.w3.org/1999/xlink"
dm:typed-value(N3) = "http://www.w3.org/1999/xlink"
 
// Namespace node N4
dm:node-kind(N4) "namespace"
dm:node-name(N4) xs:QName("", "xsi")
dm:string-value(N4) = "http://www.w3.org/2001/XMLSchema-instance"
dm:typed-value(N4) = "http://www.w3.org/2001/XMLSchema-instance"
 
// Namespace node N5
dm:node-kind(N5) "namespace"
dm:node-name(N5) xs:QName("", "xml")
dm:string-value(N5) = "http://www.w3.org/XML/1998/namespace"
dm:typed-value(N5) = "http://www.w3.org/XML/1998/namespace"
 
// Processing Instruction node P1
dm:base-uri(P1) xs:anyURI("http://www.example.com/catalog.xml")
dm:node-kind(P1) "processing-instruction"
dm:node-name(P1) xs:QName("", "xml-stylesheet")
dm:string-value(P1) = "type="text/xsl"  href="dm-example.xsl""
dm:typed-value(P1) = "type="text/xsl"  href="dm-example.xsl""
dm:parent(P1) ([D1])
 
// Element node E1
dm:base-uri(E1) xs:anyURI("http://www.example.com/catalog.xml")
dm:node-kind(E1) "element"
dm:node-name(E1) xs:QName("http://www.example.com/catalog", "catalog")
dm:string-value(E1) = "  Staind:  Been  Awhile  Tee  Black  (1-sided)  \n            Lyrics  from  the  hit  song  'It's  Been  Awhile'\n            are  shown  in  white,  beneath  the  large\n            'Flock  &  Weld'  Staind  logo.\n          25.00    It's  Been  A  While    10.99    Staind  "
dm:typed-value(E1) fn:error()
dm:type-name(E1) anon:TYP000001
dm:is-id(E1) false
dm:is-idrefs(E1) false
dm:parent(E1) ([D1])
dm:children(E1) ([C1], [E2], [E7])
dm:attributes(E1) ([A1], [A2], [A3])
dm:namespace-nodes(E1) ([N1], [N2], [N3], [N4], [N5])
dm:namespace-bindings(E1) ("", "http://www.example.com/catalog", "html", "http://www.w3.org/1999/xhtml", "xlink", "http://www.w3.org/1999/xlink", "xsi", "http://www.w3.org/2001/XMLSchema-instance", "xml", "http://www.w3.org/XML/1998/namespace")
 
// Attribute node A1
dm:node-kind(A1) "attribute"
dm:node-name(A1) xs:QName("http://www.w3.org/2001/XMLSchema-instance", "xsi:schemaLocation")
dm:string-value(A1) = "http://www.example.com/catalog                                                            dm-example.xsd"
dm:typed-value(A1) (xs:anyURI("http://www.example.com/catalog"), xs:anyURI("catalog.xsd"))
dm:type-name(A1) anon:TYP000002
dm:is-id(A1) false
dm:is-idrefs(A1) false
dm:parent(A1) ([E1])
 
// Attribute node A2
dm:node-kind(A2) "attribute"
dm:node-name(A2) xs:QName("http://www.w3.org/XML/1998/namespace", "xml:lang")
dm:string-value(A2) = "en"
dm:typed-value(A2) "en"
dm:type-name(A2) xs:NMTOKEN
dm:is-id(A2) false
dm:is-idrefs(A2) false
dm:parent(A2) ([E1])
 
// Attribute node A3
dm:node-kind(A3) "attribute"
dm:node-name(A3) xs:QName("", "version")
dm:string-value(A3) = "0.1"
dm:typed-value(A3) "0.1"
dm:type-name(A3) xs:string
dm:is-id(A3) false
dm:is-idrefs(A3) false
dm:parent(A3) ([E1])
 
// Comment node C1
dm:base-uri(C1) xs:anyURI("http://www.example.com/catalog.xml")
dm:node-kind(C1) "comment"
dm:string-value(C1) = "  This  example  is  for  data  model  illustration  only.\n          It  does  not  demonstrate  good  schema  design.  "
dm:typed-value(C1) "  This  example  is  for  data  model  illustration  only.\n          It  does  not  demonstrate  good  schema  design.  "
dm:parent(C1) ([E1])
 
// Element node E2
dm:base-uri(E2) xs:anyURI("http://www.example.com/catalog.xml")
dm:node-kind(E2) "element"
dm:node-name(E2) xs:QName("http://www.example.com/catalog", "tshirt")
dm:string-value(E2) = "  Staind:  Been  Awhile  Tee  Black  (1-sided)  \n            Lyrics  from  the  hit  song  'It's  Been  Awhile'\n            are  shown  in  white,  beneath  the  large\n            'Flock  &  Weld'  Staind  logo.\n          25.00  "
dm:typed-value(E2) fn:error()
dm:type-name(E2) cat:tshirtType
dm:is-id(E2) false
dm:is-idrefs(E2) false
dm:parent(E2) ([E1])
dm:children(E2) ([E3], [E4], [E6])
dm:attributes(E2) ([A4], [A5], [A6], [A7])
dm:namespace-nodes(E2) ([N1], [N2], [N3], [N4], [N5])
dm:namespace-bindings(E2) ("", "http://www.example.com/catalog", "html", "http://www.w3.org/1999/xhtml", "xlink", "http://www.w3.org/1999/xlink", "xsi", "http://www.w3.org/2001/XMLSchema-instance", "xml", "http://www.w3.org/XML/1998/namespace")
 
// Attribute node A4
dm:node-kind(A4) "attribute"
dm:node-name(A4) xs:QName("", "code")
dm:string-value(A4) = "T1534017"
dm:typed-value(A4) xs:ID("T1534017")
dm:type-name(A4) xs:ID
dm:is-id(A4) true
dm:is-idrefs(A4) false
dm:parent(A4) ([E2])
 
// Attribute node A5
dm:node-kind(A5) "attribute"
dm:node-name(A5) xs:QName("", "label")
dm:string-value(A5) = "Staind  :  Been  Awhile"
dm:typed-value(A5) xs:token("Staind : Been Awhile")
dm:type-name(A5) xs:token
dm:is-id(A5) false
dm:is-idrefs(A5) false
dm:parent(A5) ([E2])
 
// Attribute node A6
dm:node-kind(A6) "attribute"
dm:node-name(A6) xs:QName("http://www.w3.org/1999/xlink", "xlink:href")
dm:string-value(A6) = "http://example.com/0,,1655091,00.html"
dm:typed-value(A6) xs:anyURI("http://example.com/0,,1655091,00.html")
dm:type-name(A6) xs:anyURI
dm:is-id(A6) false
dm:is-idrefs(A6) false
dm:parent(A6) ([E2])
 
// Attribute node A7
dm:node-kind(A7) "attribute"
dm:node-name(A7) xs:QName("", "sizes")
dm:string-value(A7) = "M  L  XL"
dm:typed-value(A7) (xs:token("M"), xs:token("L"), xs:token("XL"))
dm:type-name(A7) cat:sizeList
dm:is-id(A7) false
dm:is-idrefs(A7) false
dm:parent(A7) ([E2])
 
// Element node E3
dm:base-uri(E3) xs:anyURI("http://www.example.com/catalog.xml")
dm:node-kind(E3) "element"
dm:node-name(E3) xs:QName("http://www.example.com/catalog", "title")
dm:string-value(E3) = "Staind:  Been  Awhile  Tee  Black  (1-sided)"
dm:typed-value(E3) xs:token("Staind: Been Awhile Tee Black (1-sided)")
dm:type-name(E3) xs:token
dm:is-id(E3) false
dm:is-idrefs(E3) false
dm:parent(E3) ([E2])
dm:children(E3) ([T1])
dm:attributes(E3) ()
dm:namespace-nodes(E3) ([N1], [N2], [N3], [N4], [N5])
dm:namespace-bindings(E3) ("", "http://www.example.com/catalog", "html", "http://www.w3.org/1999/xhtml", "xlink", "http://www.w3.org/1999/xlink", "xsi", "http://www.w3.org/2001/XMLSchema-instance", "xml", "http://www.w3.org/XML/1998/namespace")
 
// Text node T1
dm:base-uri(T1) xs:anyURI("http://www.example.com/catalog.xml")
dm:node-kind(T1) "text"
dm:string-value(T1) = "Staind:  Been  Awhile  Tee  Black  (1-sided)"
dm:typed-value(T1) xs:untypedAtomic("Staind:  Been  Awhile  Tee  Black  (1-sided)")
dm:type-name(T1) xs:untypedAtomic
dm:parent(T1) ([E3])
 
// Element node E4
dm:base-uri(E4) xs:anyURI("http://www.example.com/catalog.xml")
dm:node-kind(E4) "element"
dm:node-name(E4) xs:QName("http://www.example.com/catalog", "description")
dm:string-value(E4) = "\n            Lyrics  from  the  hit  song  'It's  Been  Awhile'\n            are  shown  in  white,  beneath  the  large\n            'Flock  &  Weld'  Staind  logo.\n        "
dm:typed-value(E4) xs:untypedAtomic("\n            Lyrics  from  the  hit  song  'It's  Been  Awhile'\n            are  shown  in  white,  beneath  the  large\n            'Flock  &  Weld'  Staind  logo.\n        ")
dm:type-name(E4) cat:description
dm:is-id(E4) false
dm:is-idrefs(E4) false
dm:parent(E4) ([E2])
dm:children(E4) ([E5])
dm:attributes(E4) ()
dm:namespace-nodes(E4) ([N1], [N2], [N3], [N4], [N5])
dm:namespace-bindings(E4) ("", "http://www.example.com/catalog", "html", "http://www.w3.org/1999/xhtml", "xlink", "http://www.w3.org/1999/xlink", "xsi", "http://www.w3.org/2001/XMLSchema-instance", "xml", "http://www.w3.org/XML/1998/namespace")
 
// Element node E5
dm:base-uri(E5) xs:anyURI("http://www.example.com/catalog.xml")
dm:node-kind(E5) "element"
dm:node-name(E5) xs:QName("http://www.w3.org/1999/xhtml", "html:p")
dm:string-value(E5) = "\n            Lyrics  from  the  hit  song  'It's  Been  Awhile'\n            are  shown  in  white,  beneath  the  large\n            'Flock  &  Weld'  Staind  logo.\n        "
dm:typed-value(E5) xs:untypedAtomic("\n            Lyrics  from  the  hit  song  'It's  Been  Awhile'\n            are  shown  in  white,  beneath  the  large\n            'Flock  &  Weld'  Staind  logo.\n        ")
dm:type-name(E5) xs:anyType
dm:is-id(E5) false
dm:is-idrefs(E5) false
dm:parent(E5) ([E4])
dm:children(E5) ([T2])
dm:attributes(E5) ()
dm:namespace-nodes(E5) ([N1], [N2], [N3], [N4], [N5])
dm:namespace-bindings(E5) ("", "http://www.example.com/catalog", "html", "http://www.w3.org/1999/xhtml", "xlink", "http://www.w3.org/1999/xlink", "xsi", "http://www.w3.org/2001/XMLSchema-instance", "xml", "http://www.w3.org/XML/1998/namespace")
 
// Text node T2
dm:base-uri(T2) xs:anyURI("http://www.example.com/catalog.xml")
dm:node-kind(T2) "text"
dm:string-value(T2) = "\n            Lyrics  from  the  hit  song  'It's  Been  Awhile'\n            are  shown  in  white,  beneath  the  large\n            'Flock  &  Weld'  Staind  logo.\n        "
dm:typed-value(T2) xs:untypedAtomic("\n            Lyrics  from  the  hit  song  'It's  Been  Awhile'\n            are  shown  in  white,  beneath  the  large\n            'Flock  &  Weld'  Staind  logo.\n        ")
dm:type-name(T2) xs:untypedAtomic
dm:parent(T2) ([E5])
 
// Element node E6
dm:base-uri(E6) xs:anyURI("http://www.example.com/catalog.xml")
dm:node-kind(E6) "element"
dm:node-name(E6) xs:QName("http://www.example.com/catalog", "price")
dm:string-value(E6) = "25.00"
// The typed-value is based on the content type of the complex type for the element
dm:typed-value(E6) cat:monetaryAmount(25.0)
dm:type-name(E6) cat:price
dm:is-id(E6) false
dm:is-idrefs(E6) false
dm:parent(E6) ([E2])
dm:children(E6) ([T3])
dm:attributes(E6) ()
dm:namespace-nodes(E6) ([N1], [N2], [N3], [N4], [N5])
dm:namespace-bindings(E6) ("", "http://www.example.com/catalog", "html", "http://www.w3.org/1999/xhtml", "xlink", "http://www.w3.org/1999/xlink", "xsi", "http://www.w3.org/2001/XMLSchema-instance", "xml", "http://www.w3.org/XML/1998/namespace")
 
// Text node T3
dm:base-uri(T3) xs:anyURI("http://www.example.com/catalog.xml")
dm:node-kind(T3) "text"
dm:string-value(T3) = "25.00"
dm:typed-value(T3) xs:untypedAtomic("25.00")
dm:type-name(T3) xs:untypedAtomic
dm:parent(T3) ([E6])
 
// Element node E7
dm:base-uri(E7) xs:anyURI("http://www.example.com/catalog.xml")
dm:node-kind(E7) "element"
dm:node-name(E7) xs:QName("http://www.example.com/catalog", "album")
dm:string-value(E7) = "  It's  Been  A  While    10.99    Staind  "
dm:typed-value(E7) fn:error()
dm:type-name(E7) cat:albumType
dm:is-id(E7) false
dm:is-idrefs(E7) false
dm:parent(E7) ([E1])
dm:children(E7) ([E8], [E9], [E10], [E11])
dm:attributes(E7) ([A8], [A9], [A10])
dm:namespace-nodes(E7) ([N1], [N2], [N3], [N4], [N5])
dm:namespace-bindings(E7) ("", "http://www.example.com/catalog", "html", "http://www.w3.org/1999/xhtml", "xlink", "http://www.w3.org/1999/xlink", "xsi", "http://www.w3.org/2001/XMLSchema-instance", "xml", "http://www.w3.org/XML/1998/namespace")
 
// Attribute node A8
dm:node-kind(A8) "attribute"
dm:node-name(A8) xs:QName("", "code")
dm:string-value(A8) = "A1481344"
dm:typed-value(A8) xs:ID("A1481344")
dm:type-name(A8) xs:ID
dm:is-id(A8) true
dm:is-idrefs(A8) false
dm:parent(A8) ([E7])
 
// Attribute node A9
dm:node-kind(A9) "attribute"
dm:node-name(A9) xs:QName("", "label")
dm:string-value(A9) = "Staind  :  Its  Been  A  While"
dm:typed-value(A9) xs:token("Staind : Its Been A While")
dm:type-name(A9) xs:token
dm:is-id(A9) false
dm:is-idrefs(A9) false
dm:parent(A9) ([E7])
 
// Attribute node A10
dm:node-kind(A10) "attribute"
dm:node-name(A10) xs:QName("", "formats")
dm:string-value(A10) = "CD"
dm:typed-value(A10) cat:formatType("CD")
dm:type-name(A10) cat:formatType
dm:is-id(A10) false
dm:is-idrefs(A10) false
dm:parent(A10) ([E7])
 
// Element node E8
dm:base-uri(E8) xs:anyURI("http://www.example.com/catalog.xml")
dm:node-kind(E8) "element"
dm:node-name(E8) xs:QName("http://www.example.com/catalog", "title")
dm:string-value(E8) = "It's  Been  A  While"
dm:typed-value(E8) xs:token("It's Been A While")
dm:type-name(E8) xs:token
dm:is-id(E8) false
dm:is-idrefs(E8) false
dm:parent(E8) ([E7])
dm:children(E8) ([T4])
dm:attributes(E8) ()
dm:namespace-nodes(E8) ([N1], [N2], [N3], [N4], [N5])
dm:namespace-bindings(E8) ("", "http://www.example.com/catalog", "html", "http://www.w3.org/1999/xhtml", "xlink", "http://www.w3.org/1999/xlink", "xsi", "http://www.w3.org/2001/XMLSchema-instance", "xml", "http://www.w3.org/XML/1998/namespace")
 
// Text node T4
dm:base-uri(T4) xs:anyURI("http://www.example.com/catalog.xml")
dm:node-kind(T4) "text"
dm:string-value(T4) = "It's  Been  A  While"
dm:typed-value(T4) xs:untypedAtomic("It's  Been  A  While")
dm:type-name(T4) xs:untypedAtomic
dm:parent(T4) ([E8])
 
// Element node E9
dm:base-uri(E9) xs:anyURI("http://www.example.com/catalog.xml")
dm:node-kind(E9) "element"
dm:node-name(E9) xs:QName("http://www.example.com/catalog", "description")
dm:string-value(E9) = ""
// xsi:nil is true so the typed value is the empty sequence
dm:typed-value(E9) ()
dm:type-name(E9) cat:description
dm:is-id(E9) false
dm:is-idrefs(E9) false
dm:parent(E9) ([E7])
dm:children(E9) ()
dm:attributes(E9) ([A11])
dm:namespace-nodes(E9) ([N1], [N2], [N3], [N4], [N5])
dm:namespace-bindings(E9) ("", "http://www.example.com/catalog", "html", "http://www.w3.org/1999/xhtml", "xlink", "http://www.w3.org/1999/xlink", "xsi", "http://www.w3.org/2001/XMLSchema-instance", "xml", "http://www.w3.org/XML/1998/namespace")
 
// Attribute node A11
dm:node-kind(A11) "attribute"
dm:node-name(A11) xs:QName("http://www.w3.org/2001/XMLSchema-instance", "xsi:nil")
dm:string-value(A11) = "true"
dm:typed-value(A11) xs:boolean("true")
dm:type-name(A11) xs:boolean
dm:is-id(A11) false
dm:is-idrefs(A11) false
dm:parent(A11) ([E9])
 
// Element node E10
dm:base-uri(E10) xs:anyURI("http://www.example.com/catalog.xml")
dm:node-kind(E10) "element"
dm:node-name(E10) xs:QName("http://www.example.com/catalog", "price")
dm:string-value(E10) = "10.99"
dm:typed-value(E10) cat:monetaryAmount(10.99)
dm:type-name(E10) cat:price
dm:is-id(E10) false
dm:is-idrefs(E10) false
dm:parent(E10) ([E7])
dm:children(E10) ([T5])
dm:attributes(E10) ([A12])
dm:namespace-nodes(E10) ([N1], [N2], [N3], [N4], [N5])
dm:namespace-bindings(E10) ("", "http://www.example.com/catalog", "html", "http://www.w3.org/1999/xhtml", "xlink", "http://www.w3.org/1999/xlink", "xsi", "http://www.w3.org/2001/XMLSchema-instance", "xml", "http://www.w3.org/XML/1998/namespace")
 
// Attribute node A12
dm:node-kind(A12) "attribute"
dm:node-name(A12) xs:QName("", "currency")
dm:string-value(A12) = "USD"
dm:typed-value(A12) cat:currencyType("USD")
dm:type-name(A12) cat:currencyType
dm:is-id(A12) false
dm:is-idrefs(A12) false
dm:parent(A12) ([E10])
 
// Text node T5
dm:base-uri(T5) xs:anyURI("http://www.example.com/catalog.xml")
dm:node-kind(T5) "text"
dm:string-value(T5) = "10.99"
dm:typed-value(T5) xs:untypedAtomic("10.99")
dm:type-name(T5) xs:untypedAtomic
dm:parent(T5) ([E10])
 
// Element node E11
dm:base-uri(E11) xs:anyURI("http://www.example.com/catalog.xml")
dm:node-kind(E11) "element"
dm:node-name(E11) xs:QName("http://www.example.com/catalog", "artist")
dm:string-value(E11) = "  Staind  "
dm:typed-value(E11) " Staind "
dm:type-name(E11) xs:string
dm:is-id(E11) false
dm:is-idrefs(E11) false
dm:parent(E11) ([E7])
dm:children(E11) ([T6])
dm:attributes(E11) ()
dm:namespace-nodes(E11) ([N1], [N2], [N3], [N4], [N5])
dm:namespace-bindings(E11) ("", "http://www.example.com/catalog", "html", "http://www.w3.org/1999/xhtml", "xlink", "http://www.w3.org/1999/xlink", "xsi", "http://www.w3.org/2001/XMLSchema-instance", "xml", "http://www.w3.org/XML/1998/namespace")
 
// Text node T6
dm:base-uri(T6) xs:anyURI("http://www.example.com/catalog.xml")
dm:node-kind(T6) "text"
dm:string-value(T6) = "  Staind  "
dm:typed-value(T6) xs:untypedAtomic("  Staind  ")
dm:type-name(T6) xs:untypedAtomic
dm:parent(T6) ([E11])
 

A graphical representation of the data model for the preceding example is shown below. Document order in this representation can be found by following the traditional left-to-right, depth-first traversal; however, because the image has been rotated for easier presentation, this appears to be bottom-to-top, depth-first order.

Graphical depiction of the example data model.
Graphic representation of the data model. [large view, SVG]

E Implementation-Defined and Implementation-Dependent Items (Non-Normative)

E.1 Implementation-Defined Items

The following items are implementation-defined.

  1. Support for additional user-defined or implementation-defined types is implementation-defined. (See 4.1.3 Representation of Types)
  2. When converting from an xs:string to an xs:float or xs:double, it is implementation-defined whether the lexical value “-0” (and similar forms such as “-0.0”) convert to negative zero or to positive zero in the value space. (See 5.2 Negative Zero)
  3. Data model construction from sources other than an Infoset or PSVI is implementation-defined. (See 7.4 Document Construction)
  4. Some typed values in the data model are absent. Attempting to access an absent typed value is an error. Behavior in these cases is implementation defined and the host language is responsible for determining the result. (See 7.6 Accessors)

E.2 Implementation-Dependent Items

The following items are implementation-dependent.

  1. The names of anonymous types are implementation-dependent. (See 4.1.3 Representation of Types)
  2. The relative order of namespace nodes is stable but implementation-dependent. (See 6.2 Document Order)
  3. The relative order of attribute nodes is stable but implementation-dependent. (See 6.2 Document Order)
  4. The relative order of distinct trees is stable but implementation-dependent. (See 6.2 Document Order)
  5. The prefix associated with type names is implementation-dependent. (See 7.4.3.1.1 Element and Attribute Node Types)

F Change Log (Non-Normative)

The following substantive changes have been made to this document since the XPath and XQuery Data Model 3.1 Recommendation of 21 March 2017.

  1. If a section of this specification has been updated since version 3.1, an overview of the changes is provided, along with links to navigate to the next or previous change.

    See 1 Introduction

  2. Sections with significant changes are marked with a ✭ symbol in the table of contents.

    See 1 Introduction

  3. Constructors are added, and the single accessor function is now an iterator over the key/value pairs in the map.

    See 8.2 Map Items

    Constructors are added, and the single accessor function is now an iterator over the members of the array.

    See 8.3 Array Items

  4. The parameter names property of a function item is dropped; the property never had any effect on the semantics of the language.

    See 8.1 Function Items

  5. An ordering is now defined for all instances of xs:duration.

    See 4.1.4 Predefined Types

    Atomic types are categorized into type families to make it clear which values are comparable. All atomic types now define an ordering.

    See 5.5 Comparing Atomic Items

  6. PR 232 

    Clarified the terminology concerning atomic types and type annotations.

    See 3.1 Basic Concepts

  7. PR 525 

    Introduced the concept of function identity.

    See 8.1 Function Items

  8. PR 546 

    Relaxed the rules regarding use of non-XML characters in instances of xs:string.

    See 4.1.5 XML and XSD Versions

  9. PR 1361 

    The term atomic value has been replaced by atomic item.

    See 3.1 Basic Concepts

    See 5 Atomic Items

  10. PR 1703 

    Ordered maps are introduced.

    See 8.2 Map Items

  11. PR 2031 

    JNodes are introduced to represent nodes in a JSON tree. The term XNode is introduced when we need to distinguish XML nodes from JSON nodes; and the term GNode (for generic node) is used as a collective term for XNodes and JNodes.

    See 6 Generic Nodes (GNodes)

    Introduced the concept of JNodes.

    See 8.4 JNodes

G Accessor Summary (Non-Normative)

This section summarizes the return values of each accessor by node type.

G.1 dm:attributes Accessor

Document nodes

Returns the empty sequence

Element nodes

Returns the value of the attributes property. The order of attribute nodes is stable but implementation dependent.

Attribute nodes

Returns the empty sequence.

Namespace nodes

Returns the empty sequence.

Processing instruction nodes

Returns the empty sequence.

Comment nodes

Returns the empty sequence.

Text nodes

Returns the empty sequence.

G.2 dm:base-uri Accessor

Document nodes

Returns the value of the base-uri property.

Element nodes

Returns the value of the base-uri property.

Attribute nodes

If the attribute has a parent, returns the value of the dm:base-uri of its parent; otherwise it returns the empty sequence.

Namespace nodes

Returns the empty sequence.

Processing instruction nodes

Returns the value of the base-uri property.

Comment nodes

If the comment has a parent, returns the value of the dm:base-uri of its parent; otherwise, returns the empty sequence.

Text nodes

If the text node has a parent, returns the value of the dm:base-uri of its parent; otherwise, returns the empty sequence.

G.3 dm:children Accessor

Document nodes

Returns the value of the children property.

Element nodes

Returns the value of the children property.

Attribute nodes

Returns the empty sequence.

Namespace nodes

Returns the empty sequence.

Processing instruction nodes

Returns the empty sequence.

Comment nodes

Returns the empty sequence.

Text nodes

Returns the empty sequence.

G.4 dm:document-uri Accessor

Document nodes

Returns the absolute URI of the resource from which the document node was constructed, or the empty sequence if no such absolute URI is available.

Element nodes

Returns the empty sequence.

Attribute nodes

Returns the empty sequence.

Namespace nodes

Returns the empty sequence.

Processing instruction nodes

Returns the empty sequence.

Comment nodes

Returns the empty sequence.

Text nodes

Returns the empty sequence.

G.5 dm:is-id Accessor

Document nodes

Returns the empty sequence.

Element nodes

Returns the value of the is-id property.

Attribute nodes

Returns the value of the is-id property.

Namespace nodes

Returns the empty sequence.

Processing instruction nodes

Returns the empty sequence.

Comment nodes

Returns the empty sequence.

Text nodes

Returns the empty sequence.

G.6 dm:is-idrefs Accessor

Document nodes

Returns the empty sequence.

Element nodes

Returns the value of the is-idrefs property.

Attribute nodes

Returns the value of the is-idrefs property.

Namespace nodes

Returns the empty sequence.

Processing instruction nodes

Returns the empty sequence.

Comment nodes

Returns the empty sequence.

Text nodes

Returns the empty sequence.

G.7 dm:namespace-nodes Accessor

Document nodes

Returns the empty sequence.

Element nodes

Returns the value of the namespaces property as a sequence of namespace nodes. The order of namespace nodes is stable but implementation dependent.

Attribute nodes

Returns the empty sequence.

Namespace nodes

Returns the empty sequence.

Processing instruction nodes

Returns the empty sequence.

Comment nodes

Returns the empty sequence.

Text nodes

Returns the empty sequence.

G.8 dm:nilled Accessor

Document nodes

Returns the empty sequence.

Element nodes

Returns the value of the nilled property.

Attribute nodes

Returns the empty sequence.

Namespace nodes

Returns the empty sequence.

Processing instruction nodes

Returns the empty sequence.

Comment nodes

Returns the empty sequence.

Text nodes

Returns the empty sequence.

G.9 dm:node-kind Accessor

Document nodes

Returns “document”.

Element nodes

Returns “element”.

Attribute nodes

Returns “attribute”.

Namespace nodes

Returns “namespace”.

Processing instruction nodes

Returns “processing-instruction”.

Comment nodes

Returns “comment”.

Text nodes

Returns “text”.

G.10 dm:node-name Accessor

Document nodes

Returns the empty sequence.

Element nodes

Returns the value of the node-name property.

Attribute nodes

Returns the value of the node-name property.

Namespace nodes

If the prefix is not empty, returns an xs:QName with the value of the prefix property in the local-name and an empty namespace name, otherwise returns the empty sequence.

Processing instruction nodes

Returns an xs:QName with the value of the target property in the local-name and an empty namespace URI and empty prefix.

Comment nodes

Returns the empty sequence.

Text nodes

Returns the empty sequence.

G.11 dm:parent Accessor

Document nodes

Returns the empty sequence.

Element nodes

Returns the value of the parent property.

Attribute nodes

Returns the value of the parent property.

Namespace nodes

Returns the value of the parent property.

Processing instruction nodes

Returns the value of the parent property.

Comment nodes

Returns the value of the parent property.

Text nodes

Returns the value of the parent property.

G.12 dm:string-value Accessor

Document nodes

Returns the value of the string-value property.

Element nodes

Returns the value of the string-value property.

Attribute nodes

Returns the value of the string-value property.

Namespace nodes

Returns the value of the uri property.

Processing instruction nodes

Returns the value of the content property.

Comment nodes

Returns the value of the content property.

Text nodes

Returns the value of the content property.

G.13 dm:type-name Accessor

Document nodes

Returns the empty sequence.

Element nodes

Returns the value of the schema-type property.

Attribute nodes

Returns the value of the schema-type property.

Namespace nodes

Returns the empty sequence.

Processing instruction nodes

Returns the empty sequence.

Comment nodes

Returns the empty sequence.

Text nodes

Returns xs:untypedAtomic.

G.14 dm:typed-value Accessor

Document nodes

Returns the value of the typed-value property.

Element nodes

Returns the value of the typed-value property.

Attribute nodes

Returns the value of the typed-value property.

Namespace nodes

Returns the value of the uri property as an xs:string.

Processing instruction nodes

Returns the value of the content property as a xs:string.

Comment nodes

Returns the value of the content property as a xs:string.

Text nodes

Returns the value of the content property as an xs:untypedAtomic.

G.15 dm:unparsed-entity-public-id Accessor

Document nodes

Returns the public identifier of the specified unparsed entity or the empty sequence if no such entity exists.

Element nodes

Returns the empty sequence.

Attribute nodes

Returns the empty sequence.

Namespace nodes

Returns the empty sequence.

Processing instruction nodes

Returns the empty sequence.

Comment nodes

Returns the empty sequence.

Text nodes

Returns the empty sequence.

G.16 dm:unparsed-entity-system-id Accessor

Document nodes

Returns the system identifier of the specified unparsed entity or the empty sequence if no such entity exists.

Element nodes

Returns the empty sequence.

Attribute nodes

Returns the empty sequence.

Namespace nodes

Returns the empty sequence.

Processing instruction nodes

Returns the empty sequence.

Comment nodes

Returns the empty sequence.

Text nodes

Returns the empty sequence.

H Infoset Construction Summary (Non-Normative)

This section summarizes data model construction from an Infoset for each kind of information item. General notes occur elsewhere.

H.1 Document Construction Information Items

An instance of the data model can be constructed from an infoset that satisfies the following general constraints:

  • All general and external parsed entities must be fully expanded. The Infoset must not contain any unexpanded entity reference information items.

  • The infoset must provide all of the properties identified as “required” in this document. The properties identified as “optional” may be used, if they are present. All other properties are ignored.

An instance of the data model constructed from an information set must be consistent with the description provided for each node kind.

Furthermore, construction of an instance of the data model from an Infoset is guaranteed to be well-defined only for those Infosets that could have been derived from a conforming XML document.

I PSVI Construction Summary (Non-Normative)

This section summarizes data model construction from a PSVI for each kind of information item. General notes occur elsewhere.

I.1 Document Construction Information Items

An instance of the data model can be constructed from a PSVI, whose element and attribute information items have been strictly assessed, laxly assessed, or have not been assessed. Constructing an instance of the data model from a PSVI must be consistent with the description provided in this section and with the description provided for each node kind.

Data model construction requires that the PSVI provide unique names for all anonymous schema types.

Note:

[Schema Part 1] does not require all schema processors to provide unique names for anonymous schema types. In order to build an instance of the data model from a PSVI produced by a processor that does not provide the names, some post-processing will be required in order to ensure that they are all uniquely identified before construction begins.

[Definition: An incompletely validated document is an XML document that has a corresponding schema but whose schema-validity assessment has resulted in one or more element or attribute information items being assigned values other than ‘valid’ for the [validity] property in the PSVI.]

The data model supports incompletely validated documents. Elements and attributes that are not valid are treated as having unknown types.

The most significant difference between Infoset construction and PSVI construction occurs in the area of schema type assignment. Other differences can also arise from schema processing: default attribute and element values may be provided, white space normalization of element content may occur, and the user-supplied lexical form of elements and attributes with atomic schema types may be lost.

7.4.3.1 Mapping PSVI Additions to Node Properties

A PSVI element or attribute information item may have a [validity] property. The [validity] property may be “valid ”, “invalid ”, or “notKnown ” and reflects the outcome of schema-validity assessment. In the data model, precise schema type information is exposed for element and attribute nodes that are “valid ”. Nodes that are not “valid ” are treated as if they were simply well-formed XML and only very general schema type information is associated with them.

7.4.3.1.1 Element and Attribute Node Types

The precise definition of the schema type of an element or attribute information item depends on the properties of the PSVI. In the PSVI, [Schema Part 1] defines a [type definition] property as well as the [type definition namespace], [type definition name] and [type definition anonymous] properties, which are effectively short-cut terms for properties of the type definition. Further, the [element declaration] and [attribute declaration] properties are defined for elements and attributes, respectively. These declarations in turn will identify the [type definition] declared for the element or attribute. To distinguish the [type definition] given in the PSVI for the element or attribute instance from the [type definition] associated with the declaration, the former is referred to below as the actual type and the latter as the declared type of the element or attribute instance in question.

The type depends on the declared type, the actual type, and the [validity] and [validation attempted] properties in the PSVI. If:

  • The [validity] and [validation attempted] properties exist and have the values “valid ” and “full ”, respectively, the schema type of an element or attribute information item is represented by an expanded QName whose namespace and local name correspond to the first applicable items in the following list:

    • If the declared type exists and is a union and the actual type is (not the same as the declared type, and not a type derived from the declared type, but) one of the member types of the union, or derived from one of its member types:

      • If the {name} property of the declared type is present: the {target namespace} and {name} properties of the declared type.

      • If the {name} property of the declared type is absent: the namespace and local name of the anonymous type name supplied for the declared type.

    • If there is no declared type, and the actual type is a union, then:

      • If the {name} property of the actual type is present: the {target namespace} and {name} properties of the actual type.

      • If the {name} property of the actual type is absent: the namespace and local name of the anonymous type name supplied for the actual type.

    • Otherwise:

      • If [type definition anonymous] is false: the {target namespace} and {name} properties of the actual type.

      • If [type definition anonymous] is true: the namespace and local name of the anonymous type name supplied for the actual type.

  • The [validity] property exists and is “invalid ”, or the [validation attempted] property exists and is “partial ”, the schema type of an element is xs:anyType and the type of an attribute is xs:anySimpleType.

  • The [validity] property exists and is “notKnown ”, the schema type of an element is xs:anyType and the type of an attribute is xs:anySimpleType.

  • The [validity] or [validation attempted] properties do not exist, the schema type of an element is xs:untyped and the type of an attribute is xs:untypedAtomic.

The prefix associated with the type names is implementation-dependent.

7.4.3.1.2 Typed Value Determination

This section describes how the typed value of an element or attribute node is computed from an element or attribute PSVI information item, where the information item has either a simple type or a complex type with simple content. For other kinds of element nodes, see 7.5.2.4 Construction from a PSVI; for other kinds of attribute nodes, see 7.5.3.4 Construction from a PSVI.

The typed value of attribute nodes and some element nodes is a sequence of atomic items. The types of the items in the typed value of a node may differ from the type of the node itself. This section describes how the typed value of a node is derived from the properties of an information item in a PSVI.

The types of the items in the typed value of a node are determined as follows. The process begins with a type, T. If the schema type of the node itself, as represented in the PSVI, is a complex type with simple content, then T is the {content type} of the schema type of the node; otherwise, T is the schema type of the node itself. For each primitive or ordinary simple type T, the W3C XML Schema specification defines a function M mapping the lexical representation of a value onto the value itself.

Note:

For atomic and list types, the mapping is the “lexical mapping” defined for T in [Schema Part 2]; for union types, the mapping is the lexical mapping defined in [Schema Part 2] modified as appropriate by any applicable rules in [Schema Part 1]. The mapping, so modified, is a function (in the mathematical sense) which maps to a single value even in cases where the lexical mapping proper maps to multiple values.

The typed value is determined as follows:

  • If the nilled property of the node in question is true, then the typed value is the empty sequence.

  • If T is xs:anySimpleType or xs:anyAtomicType, the typed value is the [schema normalized value] as an instance of xs:untypedAtomic.

  • Otherwise, the typed value is the result of applying M to the string value as an instance of the appropriate value type, where the appropriate value type is the [member type definition] if T is a union type, otherwise it is simply T.

The typed value determination process is guaranteed to result in a sequence of atomic items, each having a well-defined atomic type. This sequence of atomic items, in turn, determines the typed-value property of the node in the data model.

7.4.3.1.3 Relationship Between Typed-Value and String-Value

Element and attribute nodes have both typed-value and string-value properties (the terms typed value and string value are defined at [XPath 4.0] section 2.6.2 Typed Value and String Value of [XPath 4.0]). However, implementations are allowed some flexibility in how these properties are stored. An implementation may choose to store the string-value property only and derive the typed-value property from it, or to store the typed-value property only and derive the string-value property from it, or to store both the string-value property and the typed-value property.

To permit these various implementation strategies, some variations in the string value of a node are defined as insignificant. Implementations that store only the typed value of a node are permitted to return a string value that is different from the original lexical form of the node content. For example, consider the following element:

<offset xsi:type="xs:integer">0030</offset>

Assuming that the node is valid, it has a typed value of 30 as an xs:integer. An implementation may return either “30” or “0030” as the string value of the node. Any string that is a valid lexical representation of the typed value is acceptable. In this specification, we express this rule by saying that the relationship between the string value of a node and its typed value must be “consistent with schema validation.”

If an implementation stores only the string value of a node, the following considerations apply:

  • Where union types occur, the implementation must be able to deliver the typed value as an instance of the appropriate member type. For example, if the type of an element node is my:integer-or-string, which is defined as a union of xs:integer and xs:string, and the string value of the node is “47”, the implementation must be able to deliver the typed value of the node as either the integer 47 or the string "47", depending on which member type validated the element.

  • Where types of xs:QName, xs:NOTATION, or types derived from one of these types occur, the implementation must be able to deliver the typed value as a triple consisting of a local name, a namespace prefix, and a namespace URI, even though the namespace URI is not part of the string-value (see 5.4 QNames and NOTATIONS).

  • Where an element with a complex type and element-only content occurs, it is an error to attempt to access the typed-value of the element node.

If an implementation stores only the typed value of a node, it must be prepared to construct string values from not only the node, but in some cases also the descendants of that node. For example, an element with a complex type and element-only content has no typed value but does have a string value that is the concatenation of the string values of all its text node descendants in document order.

A further caveat applies if an implementation stores the typed value of a node. If a new data model is constructed by copying portions of another data model, and the copy operation does not preserve inherited namespaces, and the type is a union type that is sensitive to the namespace context, then the typed value may be different than what would be obtained by revalidating the node within its new namespace context. Although this may stretch the semantics of “consistent with schema validation”, we accept this possibility; it is not an error.

7.4.3.1.4 Pattern Facets

Creating a subtype by restriction generally reduces the value space of the original schema type. For example, expressing a hat size as a restriction of decimal with a minimum value of 6.5 and maximum value of 8.0 creates a schema type whose valid values are only those in the range 6.5 to 8.0.

The pattern facet is different because it restricts the lexical space of the schema type, not its value space. Expressing a three-digit number as a restriction of integer with the pattern facet “[0-9]{3}” creates a schema type whose valid values are only those with a lexical form consisting of three digits.

The pattern facet is not reversible in practice. A given point in the value space might have several lexical representations. In general, there is no practical way to determine which, if any, of these representations satisfies the pattern facet of the type.

As a consequence, pattern facets are not respected when mapping to an Infoset or during serialization, and values in the data model that were originally valid with respect to a schema that contains pattern-based restrictions may be invalid after serialization.

J Infoset Mapping Summary (Non-Normative)

This section summarizes the infoset mapping for each kind of node.